
Introduction
Visual content has emerged as a dominant force in digital marketing, with astonishing statistics revealing that it can elevate engagement rates by a staggering 1200%. As the landscape shifts towards visual storytelling, companies face the imperative to harness this medium effectively to capture and retain audience attention. Yet, with the overwhelming abundance of content available, how can brands ensure their marketing videos stand out and resonate with viewers?
This article delves into the best practices for creating impactful marketing video content. It guides businesses through the intricacies of strategy development, production techniques, and performance optimization to thrive in an ever-evolving digital marketplace. By understanding these elements, brands can not only engage their audience but also foster lasting connections that drive results.
Understand the Importance of Video Marketing
stands as a cornerstone of digital advertising, with research revealing that . This impressive figure stems from the human brain's inherent preference for visual information, which is processed 60,000 times faster than text. By 2025, , underscoring the critical need for companies to harness this medium to effectively capture audience attention.
Furthermore, significantly enhances recognition and builds ; 64% of consumers are more likely to make a purchase after viewing a promotional clip. In addition, , with those under one minute achieving an average interaction level of 50%. As , prioritizing visual content is not merely an option but a vital necessity for companies striving to excel in an increasingly competitive landscape.
Incorporating into marketing strategies not only boosts engagement but also fosters stronger connections with customers, ultimately leading to improved conversion rates and enhanced . However, companies must tread carefully when merging short- and long-term objectives within a single clip, as this can lead to audience confusion and diminish effectiveness.
With 3.5 billion users consuming content on in 2023, the shift towards further emphasizes the need for companies to adapt their strategies accordingly. Are you ready to embrace the power of and transform your approach?

Develop a Comprehensive Video Marketing Strategy
To develop an , companies must first establish clear goals - , , or increasing sales. What specific outcomes do you aim to achieve? Next, identify your by , interests, and viewing habits. This understanding will guide your , ensuring it resonates with viewers. Furthermore, brands should select appropriate platforms for distribution, considering where their audience spends the most time. Incorporating a mix of formats - such as tutorials, testimonials, and behind-the-scenes content - can significantly enhance engagement. Finally, establishing a is crucial; it helps maintain consistency and allows for timely adjustments based on performance metrics.

Execute Effective Video Production Techniques
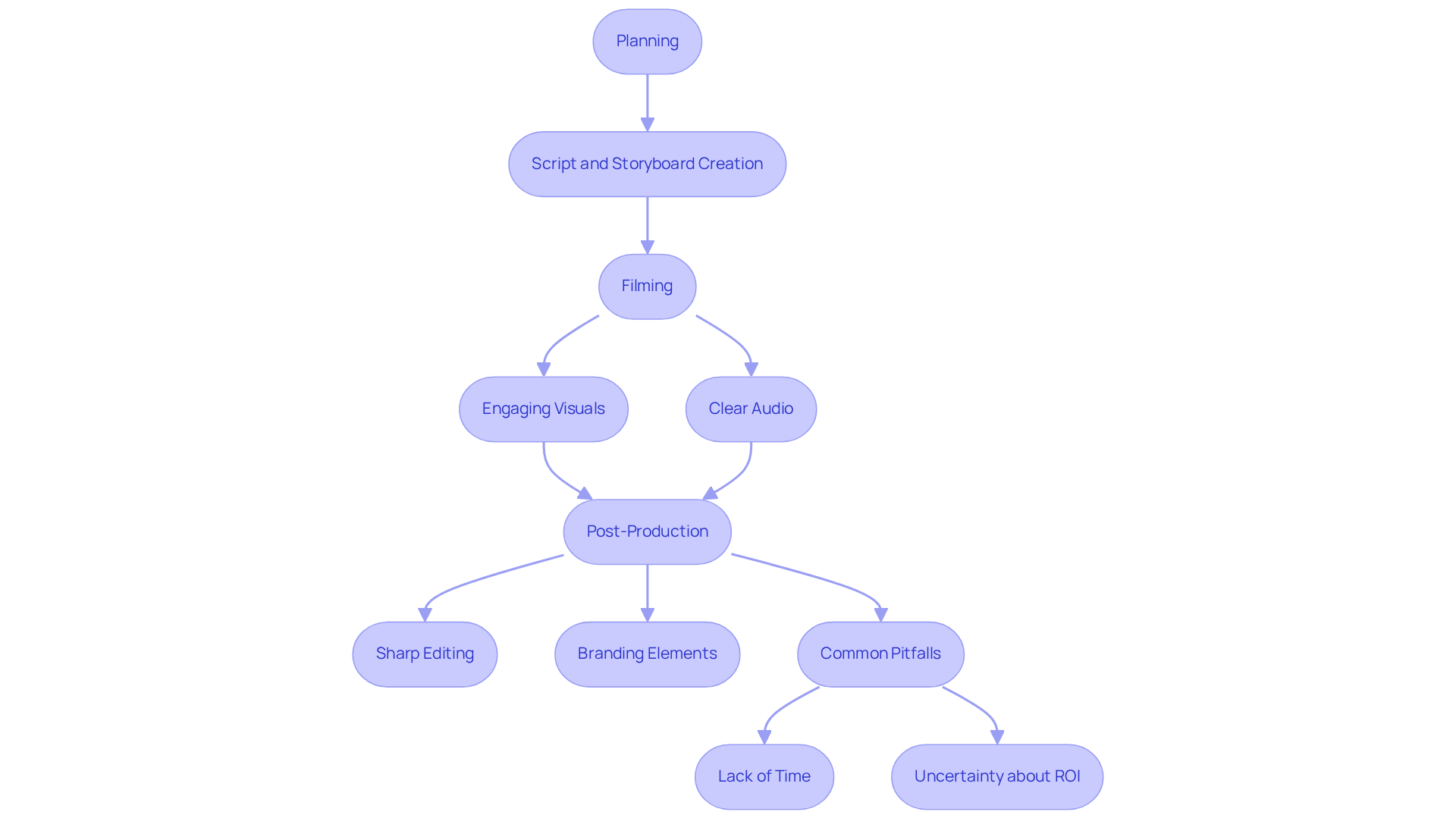
Effective production of hinges on meticulous planning. Brands must prioritize creating a comprehensive script and storyboard for their to clearly define their narrative and key messages. Did you know that investing in high-quality equipment - like professional cameras, lighting, and sound gear - can significantly elevate ? However, many brands have successfully utilized smartphones and basic editing software to achieve impressive results. For instance, , demonstrating that quality can be achieved without extensive budgets.
During filming, capturing is paramount, as these elements directly influence viewer retention rates. Research suggests that clips with an of 50 seconds or more attract significantly greater views. This highlights the importance of sustaining audience engagement with . Moreover, while most Shorts are 30-40 seconds long, those that extend to 50-60 seconds tend to garner the highest views, emphasizing ideal lengths for engagement.
Post-production is equally vital; editing should be sharp and concise, ensuring a brisk pace that keeps audiences engaged. Furthermore, incorporating branding elements and clear calls to action within the can effectively drive conversions, making every second count in the viewer's journey. Brands should also be aware of , which can hinder . By applying these best practices, companies can improve their production efforts and attain superior interaction and conversion results.

Measure and Optimize Video Marketing Performance
To effectively assess the marketing performance of , . Tools like and social media insights offer invaluable data on performance across various platforms. For example, , allowing for .
Furthermore, is crucial, as it uncovers the most effective strategies for engaging the target audience. Ongoing enhancement based on these insights is essential to ensure that marketing efforts remain effective and aligned with evolving consumer preferences. In 2025, vary across platforms, with short-form clips under 60 seconds achieving nearly 90% higher conversion rates. This underscores the necessity for brands to adapt their strategies accordingly.
According to HubSpot, a staggering , which highlights its significance in contemporary marketing strategies. Brands that embrace these insights and adapt their approaches will not only enhance their marketing effectiveness but also foster deeper connections with their audiences.

Conclusion
Embracing the power of video marketing is not just beneficial; it’s essential for any brand aiming to thrive in today’s digital landscape. Visual content is more than a fleeting trend; it’s a cornerstone of effective marketing strategies. With its remarkable ability to boost engagement, enhance brand recognition, and foster consumer loyalty, companies must prioritize video as a key component of their marketing efforts.
This article explores several best practices that can elevate video marketing initiatives. Start by:
- Developing a comprehensive strategy that includes clear goals and insights into your audience.
- Executing effective production techniques.
- Measuring performance meticulously.
Each step is crucial for achieving success. By understanding the importance of high-quality content and utilizing analytics tools, brands can continuously optimize their video marketing campaigns to align with evolving consumer preferences and behaviors.
In a landscape where visual content is projected to dominate internet traffic, the significance of adopting these best practices cannot be overstated. Companies are urged to take action now - harness the insights shared, refine their video marketing strategies, and create compelling content that resonates with their audiences. By doing so, they will not only enhance their marketing effectiveness but also build lasting connections that drive conversions and foster brand loyalty.
Frequently Asked Questions
Why is video marketing important?
Video marketing is crucial because visual content can boost engagement rates by 1200%. The human brain processes visual information 60,000 times faster than text, making it an effective medium for capturing audience attention.
What percentage of internet traffic is expected to be visual content by 2025?
By 2025, visual content is projected to account for 82% of all internet traffic.
How does visual marketing influence consumer behavior?
Visual marketing enhances recognition and builds consumer confidence, with 64% of consumers more likely to make a purchase after viewing a promotional video. Additionally, 78% prefer discovering products through short clips.
What is the average interaction level for videos under one minute?
Videos that are under one minute achieve an average interaction level of 50%.
How can companies benefit from incorporating video content into their marketing strategies?
Incorporating video content boosts engagement, fosters stronger connections with customers, improves conversion rates, and enhances consumer loyalty.
What should companies be cautious about when creating marketing videos?
Companies should be careful when merging short- and long-term objectives within a single clip, as this can lead to audience confusion and diminish effectiveness.
How has mobile content consumption changed in 2023?
In 2023, 3.5 billion users are consuming content on mobile devices, highlighting the need for companies to adapt their strategies to this shift in consumption.
List of Sources
- Understand the Importance of Video Marketing
- 2025 Video Marketing Statistics That Will Blow Your Mind (https://sundaysky.com/blog/2025-video-marketing-statistics)
- The Growing Importance of Video Marketing in 2025 (https://innovationvisual.com/resources-2025/growing-importance-video-marketing-2025)
- Top 40 Global Video Marketing Statistics in 2025 (https://thedesirecompany.com/blog-posts/top-40-video-marketing-statistics-to-boost-your-strategy-in-2025)
- Why Video is No Longer Optional: The 2025 Video Marketing Imperative - Ashworth Creative (https://ashworthcreative.com/blog/2025/04/why-video-is-no-longer-optional-in-marketing-2025)
- 93 Video Marketing Statistics 2026 [Latest Data & Trends] (https://demandsage.com/video-marketing-statistics)
- Develop a Comprehensive Video Marketing Strategy
- 2025 Video Marketing Statistics That Will Blow Your Mind (https://sundaysky.com/blog/2025-video-marketing-statistics)
- Top 40 Global Video Marketing Statistics in 2025 (https://thedesirecompany.com/blog-posts/top-40-video-marketing-statistics-to-boost-your-strategy-in-2025)
- corp.kaltura.com (https://corp.kaltura.com/blog/video-marketing)
- 5 Video Marketing Tips for Success in 2025 and Beyond (https://telerik.com/blogs/5-video-marketing-tips-success)
- Video Marketing Statistics 2025, Trends & Insights (https://b2w.tv/blog/video-marketing-statistics-2025)
- Execute Effective Video Production Techniques
- Corporate Video Production Trends: What’s Working in 2025 (https://luciecontent.com/corporate-video-production-trends-whats-working-in-2025)
- 45 Video Marketing Statistics for 2025 [New Data] (https://blog.hubspot.com/marketing/video-marketing-statistics)
- wyzowl.com (https://wyzowl.com/video-marketing-statistics)
- Video Marketing Statistics 2026: Trends & Insights for Marketers | Vidico (https://vidico.com/news/video-marketing-statistics)
- outbrain.com (https://outbrain.com/blog/video-marketing-statistics)
- Measure and Optimize Video Marketing Performance
- 7 Key Metrics for Video Marketing Success in 2025 (https://blog.nextinymarketing.com/7-metrics-to-focus-on-when-measuring-success-of-video-marketing-efforts)
- 45 Video Marketing Statistics for 2025 [New Data] (https://blog.hubspot.com/marketing/video-marketing-statistics)
- Top 40 Global Video Marketing Statistics in 2025 (https://thedesirecompany.com/blog-posts/top-40-video-marketing-statistics-to-boost-your-strategy-in-2025)
- bayareanewsgroup.com (https://bayareanewsgroup.com/how-to-analyze-your-video-marketing-analytics-for-the-best-outcome)






