
Introduction
The rise of micro-influencers has undeniably transformed the marketing landscape. Yet, many brands still grapple with uncertainty regarding their potential impact. These social media figures, boasting follower counts between 1,000 and 100,000, have demonstrated an ability to cultivate authentic connections that resonate deeply with niche audiences. As companies increasingly seek to leverage these influencers for enhanced engagement and conversion rates, a pressing question emerges: how many micro-influencers are there, and how can brands effectively tap into this dynamic resource?
Furthermore, understanding the landscape of micro-influencers is crucial for brands aiming to stay ahead. By recognizing the unique value these influencers bring, companies can craft strategies that not only engage but also convert their target audiences. The time to act is now-embracing micro-influencers could be the key to unlocking new levels of marketing success.
Define Micro-Influencers and Their Role in Marketing
The question of how many micro influencers are there arises, as these social media personalities typically boast follower counts between 1,000 and 100,000. Unlike their macro-influencer or celebrity counterparts, these individuals cultivate highly engaged communities, fostering greater trust and authenticity in their endorsements. Their role in marketing is not just important; it’s vital. They effectively bridge the gap between products and niche audiences, providing a relatable and personal touch to promotional content. This heightened engagement often leads to improved conversion rates, positioning small-scale influencers as essential assets for companies looking to refine their marketing strategies.
Consider the collaboration between Sperry and 100 influencers, which resulted in an impressive 66% increase in website traffic. This example underscores the effectiveness of targeted influencer partnerships. As brands increasingly recognize the significance of smaller influencers, they often wonder how many micro influencers are there, as these individuals have the ability to nurture authentic relationships and deliver measurable results, solidifying their status as key players in the evolving landscape of brand promotion.
Brands can leverage tools like BuzzSumo and Upfluence to streamline their search for niche influencers while gaining insights into performance metrics. Moreover, it’s crucial to analyze interaction metrics - such as likes, comments, and shares - rather than merely focusing on follower counts. According to Marketing Eye, small influencers generate up to 60% higher interaction levels compared to their larger counterparts, highlighting their critical role in modern marketing strategies.
Are you ready to harness the power of micro-influencers? Engage with MediaNug to explore how these influencers can elevate your brand's marketing approach.

Understand the Value of Micro-Influencers for Your Brand
Micro-influencers offer significant advantages for companies, including heightened interaction levels, affordability, and insights into how many micro-influencers are there in niche markets. Did you know that research shows small-scale influencers can achieve engagement rates as high as 3.86%? This is notably higher than their larger counterparts. In addition, they often charge lower fees for partnerships, making them a cost-effective option for businesses.
By collaborating with micro-influencers, companies can foster authentic connections with their target audience. This approach not only enhances customer loyalty but also leads to improved conversion rates. As you consider your marketing strategy, think about how engaging with these influencers could transform your outreach efforts. Are you ready to explore the potential of micro-influencers for your brand?

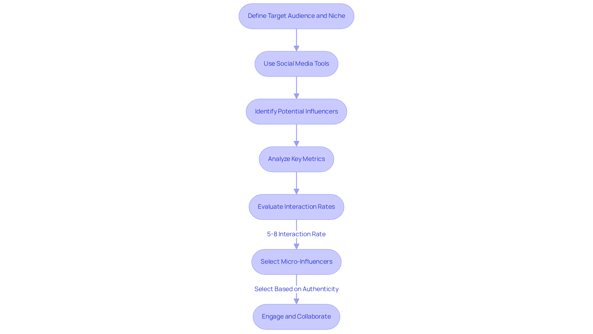
Identify and Evaluate Potential Micro-Influencers for Your Brand
To effectively identify how many micro influencers are there, companies must start by clearly defining their target audience and the specific niche they wish to engage. Social media platforms are invaluable resources for discovering influencers who align with brand values and maintain genuine connections with their followers. Tools like Instagram's search function, hashtag analysis, and dedicated influencer marketing platforms can significantly streamline this process.
Once potential influencers are identified, assessing their effectiveness is crucial. This involves analyzing key metrics such as interaction levels, content quality, and audience demographics. When considering the interaction rates of 5% to 8% that micro-influencers typically boast, one might wonder how many micro influencers are there compared to larger influencers. Authenticity in interactions and the nature of the content produced are vital indicators of a successful partnership. Brands should prioritize influencers who not only create relatable content but also foster active engagement within their communities.
Case studies reveal that companies leveraging small-scale influencers often achieve greater returns on investment, which leads to the inquiry of how many micro influencers are there, due to the genuine relationships these creators have with their audiences. For instance, 64% of consumers have made a purchase based on an influencer's suggestion. Companies that collaborate with micro-influencers report significant increases in affiliate sales and improved customer loyalty. Furthermore, 56% of influencer campaigns aim to generate user-generated content (UGC), underscoring the trend towards authentic engagement. By focusing on these elements, companies can ensure that their collaborations yield meaningful results and resonate with their target consumers.

Develop a Strategy for Engaging Micro-Influencers
To effectively engage micro-influencers, companies must first establish clear objectives for the partnership, with enhancing visibility as the primary goal. Did you know that micro-influencers achieve engagement rates of 5-8%, compared to just 2% for larger influencers? This statistic underscores the importance of tailored outreach; create messages that clarify why the influencer resonates with your values and objectives. Allowing creative freedom in how they showcase your product fosters authenticity, which resonates strongly with their audience.
Consider providing incentives such as:
- Complimentary items
- Commissions
- Special discounts for their followers
to boost interaction. Furthermore, maintaining regular communication throughout the campaign is essential to ensure alignment and address any concerns promptly. Companies should also ensure compliance with advertising regulations by including clear #ad disclosures in their collaborations.
Ultimately, assess the effectiveness of the collaboration by utilizing key performance metrics such as:
- Interaction levels
- Reach
- Conversions
Moreover, the increasing trend of forming long-term partnerships with micro-influencers has led to inquiries about how many micro influencers are there, encouraging stronger connections and more efficient collaborations. In addition, utilizing AI tools can optimize influencer strategies, as 77% of brands report better campaign performance with AI integration. This approach not only improves ROI but also enhances credibility in the marketplace.

Conclusion
The exploration of micro-influencers reveals their crucial role in modern marketing strategies, showcasing their unique ability to connect brands with niche audiences authentically. With follower counts ranging from 1,000 to 100,000, these influencers not only build trust but also drive engagement, making them essential partners for brands aiming to boost their outreach and conversion rates.
Key insights throughout this discussion highlight the benefits of collaborating with micro-influencers:
- Their higher interaction rates
- Cost-effectiveness
- Potential for genuine connections with consumers
By utilizing tools to identify and evaluate these influencers, brands can strategically align their marketing efforts with those who resonate most with their target demographics. The evidence from successful campaigns underscores the measurable impact of these partnerships, demonstrating that micro-influencers can deliver significant returns on investment.
In light of these findings, brands are urged to harness the power of micro-influencers as a fundamental aspect of their marketing strategy. By cultivating authentic relationships and engaging in thoughtful collaborations, companies can enhance their visibility and foster lasting loyalty among their customers. As the digital marketing landscape evolves, the importance of micro-influencers will undoubtedly continue to rise, making it essential for brands to proactively leverage this dynamic resource for future success.
Frequently Asked Questions
What are micro-influencers?
Micro-influencers are social media personalities with follower counts typically between 1,000 and 100,000. They cultivate highly engaged communities and foster greater trust and authenticity in their endorsements compared to macro-influencers or celebrities.
What role do micro-influencers play in marketing?
Micro-influencers play a vital role in marketing by bridging the gap between products and niche audiences. They provide a relatable and personal touch to promotional content, leading to improved engagement and conversion rates.
How effective are micro-influencer collaborations?
Collaborations with micro-influencers can be highly effective. For instance, Sperry's partnership with 100 influencers resulted in a 66% increase in website traffic, demonstrating the potential impact of targeted influencer partnerships.
How can brands find micro-influencers?
Brands can leverage tools like BuzzSumo and Upfluence to streamline their search for niche influencers while gaining insights into performance metrics.
What metrics should brands focus on when evaluating micro-influencers?
Brands should analyze interaction metrics such as likes, comments, and shares, rather than just focusing on follower counts. Small influencers generate up to 60% higher interaction levels compared to larger influencers.
Why are micro-influencers considered essential in modern marketing strategies?
Micro-influencers are considered essential because they nurture authentic relationships with their audiences and deliver measurable results, solidifying their status as key players in brand promotion.






