
Introduction
In today's rapidly evolving digital landscape, mastering advertising on social media platforms is not just beneficial - it's essential for brands that want to connect meaningfully with their audiences. This article explores key best practices that empower marketers to refine their strategies, ensuring their campaigns resonate effectively. As competition intensifies and consumer behaviors shift, brands face a pressing question: how can they navigate these complexities to achieve their advertising goals?
Furthermore, understanding the nuances of social media advertising can significantly enhance a brand's ability to engage with its target market. By implementing proven strategies, marketers can not only capture attention but also foster lasting connections with consumers. Let's delve into these practices and discover how they can transform your advertising efforts.
Define Your Target Audience for Effective Campaigns
To effectively define your target group, begin with a thorough analysis of demographic data, including age, gender, location, and interests. Tools like Facebook Audience Insights and Google Analytics are invaluable for gathering this information. By creating detailed buyer personas that embody your ideal customers, you can incorporate their behaviors, preferences, and pain points. This strategic approach not only tailors your messaging but also ensures that advertising on social media platforms effectively reaches the right people at the right time.
For example, a brand targeting Gen Z should focus on advertising on social media platforms such as TikTok and Instagram, while a B2B company may find LinkedIn to be more effective. Furthermore, it’s crucial to consistently review and enhance these personas based on performance metrics and market trends. This practice keeps you aligned with your audience's evolving needs, ensuring your marketing efforts remain relevant and impactful.

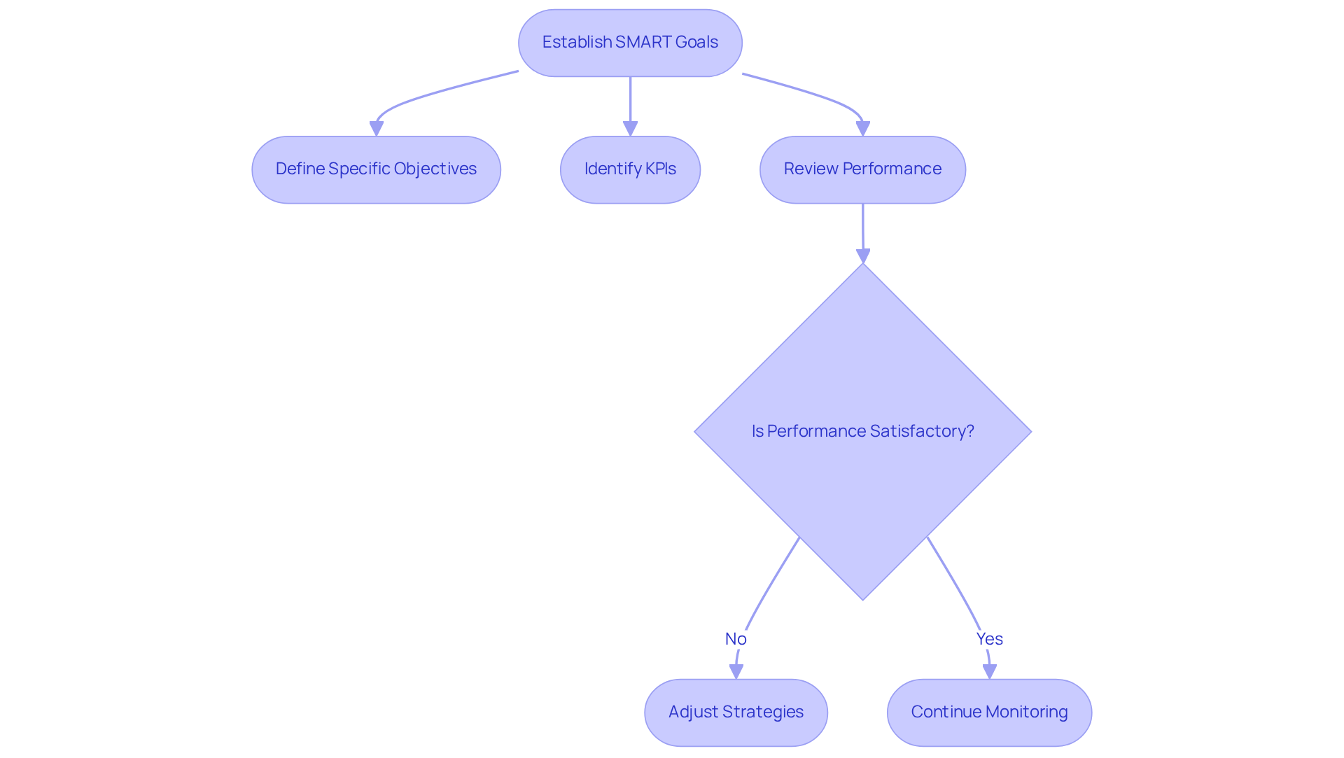
Establish Clear Goals to Guide Advertising Efforts
Begin by establishing specific, measurable, achievable, relevant, and time-bound (SMART) objectives for your initiatives. For instance, rather than setting a vague goal like 'increase brand awareness,' specify 'increase website traffic by 30% over the next quarter.' This level of clarity not only enhances resource allocation but also improves project design.
Furthermore, leverage key performance indicators (KPIs) such as click-through rates (CTR), conversion rates, and return on ad spend (ROAS) to gauge success. Regularly reviewing these goals and adjusting your strategies based on performance data is crucial. As Joelle Palmer suggests, evaluating last quarter's objectives can provide valuable insights for future goals. For example, if a specific ad set is underperforming, analyze the data to pinpoint issues and pivot your approach accordingly.
Marketers who set clear goals are 376% more likely to report success compared to those who don’t, underscoring the critical nature of defined objectives. Effective campaigns often demonstrate the success of this method; consider a campaign that increased website traffic by 25% through targeted online efforts, which not only met its objective but also resulted in a 10% rise in qualified leads.
By aligning their advertising on social media platforms with clear, measurable objectives, brands can significantly enhance their marketing effectiveness. Are you ready to set your goals and drive your success?

Choose the Right Platforms Based on Audience Insights
To effectively connect with your intended audience, assessing the demographics and user behaviors across various online platforms is crucial. TikTok emerges as a standout choice for brands looking to engage younger audiences through dynamic video content. Projections indicate that by 2025, short-form videos will account for a staggering 90% of online traffic. Conversely, Facebook continues to cater to a broader demographic, making it a reliable option for brands aiming to connect with diverse age groups.
Furthermore, commerce revenue is anticipated to exceed $1.2 trillion globally by 2024, underscoring the importance of platforms like Facebook and TikTok in driving sales through online channels. A/B testing across these platforms will help determine which channels yield the best results for your initiatives, especially considering that 30% of consumers research a product after seeing it online.
Moreover, staying updated with emerging platforms is essential, as the online communication landscape evolves rapidly. By 2025, platforms such as Reddit and Snapchat are gaining traction among younger users, presenting valuable opportunities for targeted advertising efforts. By leveraging these insights, brands can refine their online strategies and enhance engagement with their consumers by using advertising on social media platforms.

Analyze and Optimize Campaign Performance Regularly
Implementing a robust analytics framework is essential for tracking the performance of your campaigns across all platforms. By utilizing tools such as Google Analytics, Facebook Ads Manager, and social media insights, you can collect valuable data on engagement, conversions, and user behavior. Regularly reviewing this data allows you to identify trends and pinpoint areas for improvement.
For instance, if a particular ad format is underperforming, consider testing different creatives or adjusting your targeting parameters. Furthermore, leveraging A/B testing enables you to compare variations of your ads and determine which elements resonate best with your audience.
By continuously optimizing your campaigns based on real-time data, you can enhance performance and ensure that your advertising on social media platforms is spent effectively. This proactive approach not only maximizes your return on investment but also positions your brand for sustained success in a competitive landscape.

Conclusion
Defining a target audience and establishing clear goals are essential for mastering advertising on social media platforms. Understanding who your ideal customers are and tailoring your campaigns to meet their needs allows brands to significantly enhance engagement and effectiveness. This strategic focus amplifies messaging and ensures that advertising efforts resonate with the right audience.
Throughout this article, we've explored various best practices, including:
- The importance of utilizing tools to gather demographic insights
- Setting SMART objectives
- Selecting appropriate platforms based on audience behavior
- Continuously analyzing campaign performance
Each of these elements plays a crucial role in refining advertising strategies, ultimately leading to more successful outcomes and a higher return on investment.
As the landscape of social media continues to evolve, brands must remain agile and proactive in their advertising approaches. Embracing these best practices positions businesses for immediate success and prepares them for future challenges in the dynamic world of digital marketing. By committing to ongoing analysis and optimization, brands can ensure their campaigns are not just effective today but also sustainable for years to come.
Frequently Asked Questions
How can I define my target audience for effective campaigns?
To define your target audience, start with a thorough analysis of demographic data such as age, gender, location, and interests. Utilize tools like Facebook Audience Insights and Google Analytics to gather this information.
What are buyer personas and why are they important?
Buyer personas are detailed representations of your ideal customers, incorporating their behaviors, preferences, and pain points. They are important because they help tailor your messaging and ensure that your advertising reaches the right people at the right time.
Which social media platforms should I consider for different target audiences?
For targeting Gen Z, focus on advertising on platforms like TikTok and Instagram. For a B2B company, LinkedIn may be more effective.
How often should I review and enhance my buyer personas?
It is crucial to consistently review and enhance your buyer personas based on performance metrics and market trends to stay aligned with your audience's evolving needs.
What is the benefit of tailoring messaging to my target audience?
Tailoring messaging to your target audience ensures that your marketing efforts remain relevant and impactful, effectively engaging the audience you aim to reach.






