
Introduction
In today’s fast-paced marketing landscape, brands are not just competing for attention; they must also forge meaningful connections with their target audiences. This article delves into ten essential strategies that can be employed to meet marketing goals, from leveraging creator-led content to utilizing data-driven insights.
With a plethora of options at their disposal, how can brands identify which strategies will truly resonate and yield measurable success?
MediaNug: Leverage Creator-Led Content for Enhanced Brand Engagement
Utilizing empowers companies to forge authentic connections through storytelling that resonates deeply with audiences. By who embody their values, brands can produce that not only garners attention but also fosters community and trust. This strategy proves particularly effective on platforms like TikTok and Instagram, where flourishes. Furthermore, brands should prioritize cultivating to ensure consistent and across their campaigns.

Define Clear and Measurable Objectives for Your Marketing Plan
To develop an effective promotional strategy, companies must set clear, . For instance, targets like:
- Increasing website traffic by 30% within six months
- Achieving a 20% growth in social media engagement
are essential. Establishing these objectives allows companies to align their with overall business goals, ensuring that every campaign contributes to . Regularly revisiting these objectives enables adjustments based on performance data.
Marketing experts emphasize that quantifiable goals provide clarity and accountability. This clarity enables teams to track progress and make informed decisions. As one strategist noted, "Strong objectives are - so there’s no confusion around what success looks like." Furthermore, utilizing can effectively monitor progress, ensuring that promotional efforts remain aligned with business objectives.

Identify and Analyze Your Target Audience for Effective Campaigns
To achieve significant promotional results, brands must prioritize thorough . Utilizing tools such as surveys, social media analytics, and provides a deeper , including age, interests, and purchasing behaviors. Current data reveals that 68% of consumers expect , underscoring the necessity of customizing marketing messages to resonate with specific demographic groups. As Maria Nelson aptly stated, "Personalization is crucial, as groups expect ."
Brands like HelloFresh exemplify this strategy by targeting young consumers seeking convenience through strategic advertising on platforms they frequent. Similarly, GymShark has effectively leveraged influencer partnerships to connect with fitness enthusiasts, resulting in record-breaking sales. These examples illustrate how can enhance engagement and improve conversion rates, as campaigns are tailored to meet the unique needs and preferences of potential customers.
Market researchers assert that understanding is not merely beneficial but essential for campaign success. As one expert noted, "What is effective today might not be effective tomorrow," highlighting the need for companies to remain adaptable and responsive to . By investing in and conducting regular reviews, companies can develop that meet their while capturing attention and driving measurable growth.

Establish a Consistent Brand Message Across All Platforms
To maintain a , companies must ensure their messaging is - social media, email, and advertising. This consistency is not just a best practice; it’s essential for avoiding mixed signals that can confuse consumers and dilute . By creating a comprehensive that outlines tone, language, and visual elements, companies can and among their audience. This trust translates into , making it imperative for businesses to prioritize their . Are you ready to strengthen your brand's identity?
Utilize Data-Driven Insights to Inform Marketing Strategies
Brands must prioritize investing in to effectively from their marketing campaigns. This investment is crucial for such as engagement rates, conversion rates, and . By interpreting this data, companies can pinpoint what strategies are effective and which ones fall short, enabling them to pivot their approaches as needed. For instance, if a particular ad format is underperforming, companies can explore various creatives or targeting options to enhance outcomes.
Furthermore, not only boosts efficiency but also maximizes the impact of . By leveraging analytics, brands can make informed decisions that lead to improved performance and greater returns on investment. Are you ready to elevate your marketing strategy through data? to discover how analytics can transform your campaigns.

Develop a Comprehensive Content Calendar for Strategic Posting
Creating a is essential for companies aiming to meet their and . By organizing these initiatives ahead of time, businesses can ensure a that aligns with their and seasonal trends. This calendar should include critical dates, themes, and to be disseminated across various platforms.
Planning materials in advance not only prevents last-minute scrambles but also by ensuring that messaging remains consistent and timely. Furthermore, a well-structured that aligns with fosters collaboration among team members, simplifying the .
In addition, consider how a proactive approach to scheduling can contribute to your marketing plan goals by . Are you ready to take your to the next level? By implementing a , you can position your company for success and ensure that your messaging resonates with your audience.

Allocate a Realistic Budget to Support Your Marketing Goals
To achieve promotional goals, companies must develop a detailed budget that aligns with their and resource requirements. This process begins with a thorough analysis of past spending trends, enabling companies to accurately forecast future needs. A well-structured budget should allocate resources across various channels, including , , and , reflecting the evolving landscape of promotion in 2025.
Establishing a practical budget is essential; it not only ensures that companies have the necessary resources to implement their strategies effectively but also provides the flexibility to adapt to market fluctuations, such as rising media costs and the need for investments in digital transformation. With now accounting for - an 11% increase from the previous year - companies must prioritize their spending to maximize return on investment. Additionally, 59% of , highlighting the critical need for realistic budgeting in today’s environment.
As CMOs increasingly emphasize productivity enhancements, harnessing data analytics and AI technology becomes vital for optimizing . Ewan McIntyre observed that CMOs are . This strategic approach allows companies to enhance their while navigating the challenges posed by fixed budgets and escalating media costs. By making informed investments in high-performing channels, companies can drive measurable growth and sustain a competitive advantage in a rapidly changing market.

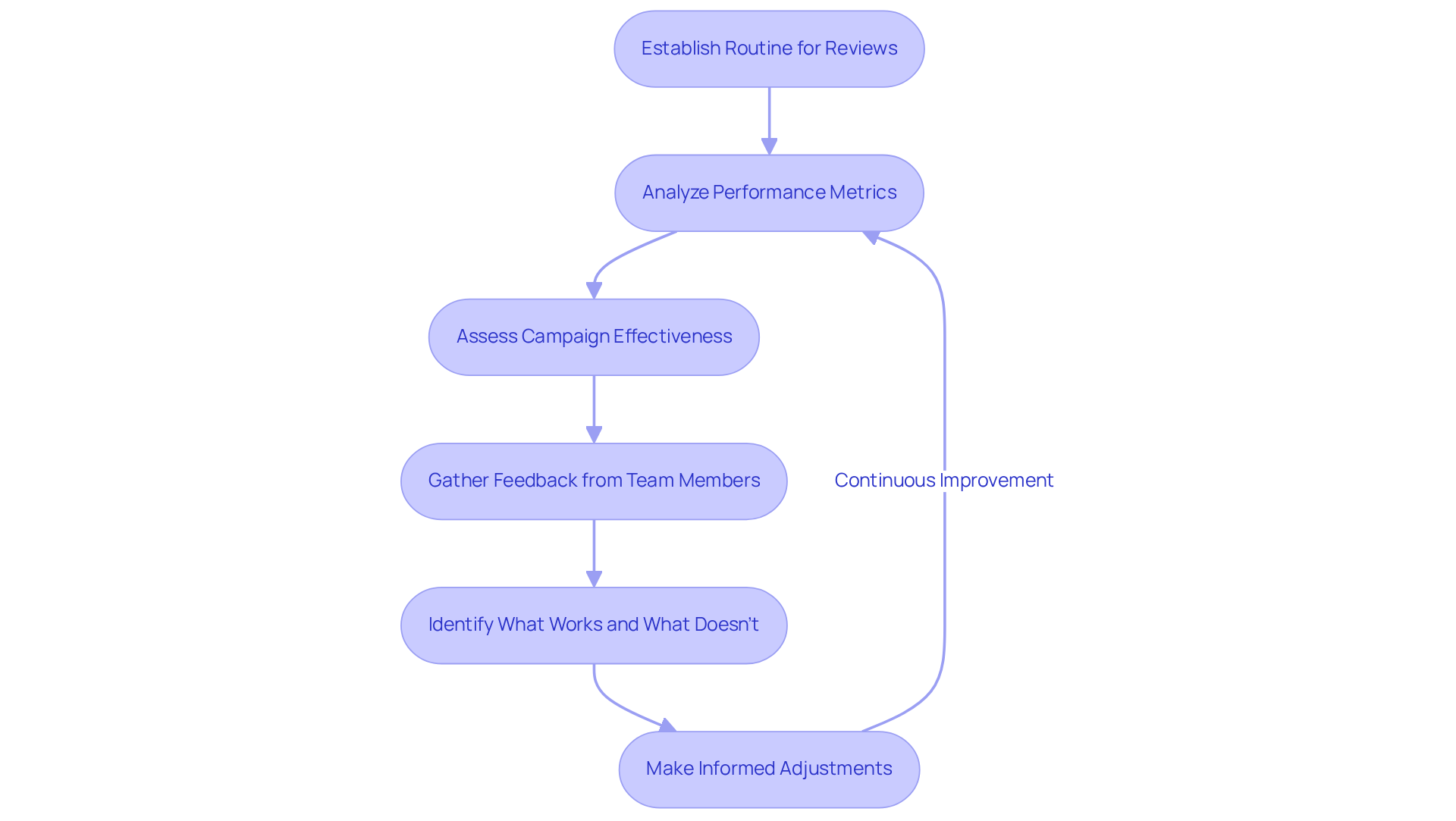
Implement Regular Reviews and Adjustments to Your Marketing Strategy
Brands must establish a routine for to align with their , ideally on a quarterly basis. This review process is crucial; it involves , , and gathering feedback from team members to achieve our . By pinpointing what works and what doesn’t, brands can to their strategies to achieve their , ensuring agility and responsiveness to market dynamics. This proactive approach not only enhances but also supports the marketing plan goals by within the marketing team.
Furthermore, consider this: how often do you evaluate your strategies? Regular reviews can lead to that help in achieving marketing plan goals. By embracing this practice, brands position themselves to adapt swiftly to changes in the market, ultimately leading to the achievement of their marketing plan goals. Don't wait for results to dictate your next move; take charge and refine your approach continuously.

Engage Influencers to Expand Brand Reach and Credibility
Brands must actively seek who resonate with their values and target audience. Such partnerships can manifest in various ways, including:
- Sponsored posts
- Product reviews
- Co-created content
By tapping into the influencer's established trust and rapport with their followers, companies can significantly and credibility.
Moreover, consider the . These individuals often boast highly engaged followers, offering a more . This authenticity can be a game-changer in reaching specific demographics effectively.
Monitoring the effectiveness of is essential for meeting marketing plan goals. Assessing their impact on will provide valuable insights that can guide future strategies. Are you ready to elevate your brand through strategic ?

Foster Strong Customer Relationships Through Engagement and Feedback
Brands must prioritize by creating , such as:
- Social media discussions
- Surveys
- Feedback forms
Have you considered how can transform your understanding of their needs and preferences? This insight enables companies to effectively. Furthermore, not only but also makes consumers feel more connected and valued.
Implementing and can significantly strengthen these relationships. By doing so, brands drive and cultivate a loyal . Are you ready to take action and engage with your audience in a more impactful way?

Conclusion
Achieving marketing plan goals in 2025 demands a multifaceted approach that fully embraces modern strategies and tools. By prioritizing creator-led content, establishing clear objectives, conducting thorough audience analysis, maintaining consistent messaging, leveraging data-driven insights, and nurturing strong customer relationships, brands can adeptly navigate the complexities of today’s market. Each of these strategies is essential in constructing a robust marketing framework that not only resonates with consumers but also drives measurable results.
This article underscores several critical strategies, such as:
- Harnessing creator-driven content for authentic engagement
- Defining measurable objectives to steer actions
- Employing data analytics to guide informed decisions
- Establishing a consistent brand message across various platforms
- Cultivating strong relationships with customers through active engagement and feedback
Each point highlights the necessity of adaptability and responsiveness in an ever-evolving marketing landscape.
Ultimately, the journey toward achieving marketing plan goals hinges on a steadfast commitment to continuous improvement and strategic execution. By adopting these essential strategies, brands can significantly enhance their visibility, credibility, and connection with audiences. As the marketing landscape continues to evolve, businesses must remain proactive, embracing innovation and customer-centric approaches to secure their competitive advantage and drive sustained growth.
Frequently Asked Questions
What is the main benefit of leveraging creator-led content for brands?
Creator-led content empowers brands to forge authentic connections through storytelling that resonates with audiences, fostering community and trust.
Which platforms are particularly effective for creator-driven content?
Platforms like TikTok and Instagram are particularly effective for creator-driven content, where user-generated content flourishes.
Why is it important for brands to cultivate long-term relationships with creators?
Cultivating long-term relationships with creators ensures consistent and impactful messaging across campaigns.
What should companies do to develop an effective promotional strategy?
Companies should set clear, measurable goals, such as increasing website traffic by 30% within six months or achieving a 20% growth in social media engagement.
How do measurable objectives benefit marketing strategies?
Measurable objectives provide clarity and accountability, allowing teams to track progress and make informed decisions.
What tools can companies use to monitor their marketing progress?
Companies can utilize tools like Google Analytics to effectively monitor progress and ensure promotional efforts align with business objectives.
Why is it important to identify and analyze the target audience?
Identifying and analyzing the target audience is crucial for achieving significant promotional results and customizing marketing messages to resonate with specific demographic groups.
What methods can brands use to understand their target demographics?
Brands can use surveys, social media analytics, and market segmentation to gain a deeper understanding of demographics, including age, interests, and purchasing behaviors.
How do brands like HelloFresh and GymShark effectively connect with their audiences?
HelloFresh targets young consumers seeking convenience through strategic advertising on relevant platforms, while GymShark leverages influencer partnerships to connect with fitness enthusiasts, resulting in increased sales.
What is the importance of adaptability in marketing strategies?
Understanding target demographics and remaining adaptable is essential for campaign success, as consumer expectations can evolve over time. Regular reviews and audience analysis help companies stay responsive to these changes.
List of Sources
- MediaNug: Leverage Creator-Led Content for Enhanced Brand Engagement
- emarketer.com (https://emarketer.com/content/creator-led-ads-drive-70--higher-ctr-159--higher-engagement)
- What Creators Really Want From Brands In 2025 (And What They’ll Expect In 2026) (https://viralnation.com/resources/blog/what-creators-want-from-brands)
- How The Creator Economy Is Reshaping Modern Marketing – And Why Brands Are Paying Attention (https://forbes.com/sites/lowes-creator/2025/06/16/how-the-creator-economy-is-reshaping-modern-marketing--and-why-brands-are-paying-attention)
- The future of brand x creator partnerships in 2025 and what really works now - Prohibition PR (https://prohibitionpr.co.uk/uncategorised/the-future-of-brand-x-creator-partnerships-in-2025-and-what-really-works-now)
- TikTok Highlights the Value of Creator Partnerships for Marketing (https://socialmediatoday.com/news/tiktok-highlights-the-value-of-creator-partnerships-for-marketing/806452)
- Define Clear and Measurable Objectives for Your Marketing Plan
- How to Set Effective Marketing Goals for 2025 + Free Webinar & Downloadable Guide (https://strategyleaders.com/how-to-set-effective-marketing-goals-for-your-small-business-in-2025)
- Top 5 SMART Marketing Goals: Practical Examples for 2025 (https://ever-wonder.com/muse/smart-marketing-goals)
- The Importance of Marketing Objectives - CRM Oxford (https://crmoxford.co.uk/news/the-importance-of-marketing-objectives)
- How to Set and Measure Digital Marketing Goals in 2025 - Sprout Media Lab (https://sproutmedialab.com/how-to-set-and-measure-digital-marketing-goals-in-2025)
- camphouse.io (https://camphouse.io/blog/marketing-objectives)
- Identify and Analyze Your Target Audience for Effective Campaigns
- almcorp.com (https://almcorp.com/blog/digital-marketing-news-november-1-to-november-10-2025)
- Marketing in 2025: What trends are rising to the top? - The Business News (https://thebusinessnews.com/north-central/marketing-in-2025-what-trends-are-rising-to-the-top)
- Google pushes deeper into lifecycle targeting with new GA audience templates (https://searchengineland.com/google-pushes-deeper-into-lifecycle-targeting-with-new-ga-audience-templates-465564)
- The Importance of Target Audience in Marketing Strategy (https://online.hbs.edu/blog/post/target-audience-in-marketing)
- Establish a Consistent Brand Message Across All Platforms
- comosoft.us (https://comosoft.us/articles/how-multichannel-marketing-drives-consistent-brand-messaging)
- The Importance Of Consistency In Branding (https://forbes.com/councils/forbescommunicationscouncil/2024/12/30/the-importance-of-consistency-in-branding)
- explodingtopics.com (https://explodingtopics.com/blog/branding-stats)
- Why Consistent Branding Is the Key to Winning Customer Trust (https://sumnergroup.com/business-growth/why-consistent-branding-is-the-key-to-winning-customer-trust)
- Utilize Data-Driven Insights to Inform Marketing Strategies
- analytify.io (https://analytify.io/data-driven-insights)
- 5 Data-Driven Marketing Trends to Watch for the Rest of 2025 (https://fifthcolor.com/blogs/news/5-data-driven-marketing-trends-to-watch-for-the-rest-of-2025)
- almcorp.com (https://almcorp.com/blog/digital-marketing-news-november-1-to-november-10-2025)
- Maximizing your marketing effectiveness with data-driven decision making | Nielsen (https://nielsen.com/insights/2025/maximizing-marketing-effectiveness-data-driven-decisions)
- Why You Need to Update Your Data-Driven Marketing Strategy for 2025 (https://invoca.com/blog/state-of-data-driven-marketing-update-your-strategy)
- Develop a Comprehensive Content Calendar for Strategic Posting
- Why Your Business Needs a Social Media Calendar | Small Business Xchange (https://smallbusinessxchange.com/news/the-benefits-of-creating-a-social-media-content-calendar-for-small-business-marketing/128640)
- Why Every Small Business Needs a Social Media Content Calendar (https://itseeze.com/blog/why-every-small-business-needs-a-social-media-content-calendar)
- mspcagency.com (https://mspcagency.com/blog/how-content-calendars-maximize-marketing-success)
- todaydigital.com (https://todaydigital.com/blog/beyond-inspiration-the-new-b2b-tech-content-calendar-guide)
- How to Develop an Effective Social Media Content Calendar in 2025 (https://usevisuals.com/blog/develop-an-effective-social-media-content-calendar)
- Allocate a Realistic Budget to Support Your Marketing Goals
- Marketing budgets stagnate from 2024 to 2025: report (https://marketingbrew.com/stories/2025/05/20/marketing-budgets-gartner-cmo-report)
- gartner.com (https://gartner.com/en/newsroom/press-releases/2025-05-12-gartner-2025-cmo-spend-survey-reveals-marketing-budgets-have-flatlined-at-seven-percent-of-overall-company-revenue)
- Marketing budgets hold at 7.7% in 2025: Gartner CMO survey (https://campaignlive.com/article/marketing-budgets-hold-77-2025-gartner-cmo-survey/1920581)
- Bigger Budgets, Realistic Expectations: The New Normal For B2B Marketing In 2025 - Demand Gen Report (https://demandgenreport.com/industry-news/bigger-budgets-realistic-expectations-the-new-normal-for-b2b-marketing-in-2025/48663)
- Average Marketing Budget by Industry (https://etropo.com/blog/marketing-budgeting/average-marketing-budget-by-industry)
- Implement Regular Reviews and Adjustments to Your Marketing Strategy
- park.edu (https://park.edu/blog/effective-marketing-strategies)
- invoca.com (https://invoca.com/blog/statistics-digital-marketers-need-to-know)
- ama.org (https://ama.org/marketing-news/top-10-digital-marketing-strategies-for-2025)
- Top 10 Marketing Trends 2025: How Businesses Can Stay Ahead (https://marketingeye.com/blog/top-10-marketing-trends-2025-how-businesses-can-stay-ahead.html)
- 2025 Marketing Hits and Misses: A Strategic Review for Smarter 2026 Planning - Social Firm (https://socialfirm.com/blog/2025-marketing-hits-and-misses-for-smarter-2026-planning)
- Engage Influencers to Expand Brand Reach and Credibility
- Top Trends Influencer Marketing: What You Need to Know in 2025 (https://loudcrowd.com/blog/top-trends-influencer-marketing-what-you-need-to-know-in-2025)
- Influencer marketing: updates in 2025, and what brands and influencers need to know | DLA Piper (https://dlapiper.com/en/insights/publications/2025/10/influencer-marketing-updates-in-2025)
- Influencer Marketing in 2025: 4 Rules for Campaigns That Convert (https://pollackgroup.com/influencer-marketing-in-2025-4-rules-for-campaigns-that-convert)
- forbes.com (https://forbes.com/councils/forbesagencycouncil/2025/12/02/from-reach-to-relevance-current-trends-in-influencer-marketing)
- 2026 Influencer Marketing Statistics: ROI, Trends & Platform Data (https://sociallyin.com/influencer-marketing-statistics)
- Foster Strong Customer Relationships Through Engagement and Feedback
- The Future of Loyalty is Personal (https://rga.com/news/the-future-of-loyalty-is-personal)
- Becoming Fiercely Loyal Your 3-Step Plan to Repurpose Customer Engagement (https://cmswire.com/customer-experience/the-new-realities-behind-customer-engagement-metrics)
- Why customer engagement is key to brand loyalty (https://social.plus/blog/why-customer-engagement-is-key-to-brand-loyalty)
- 3 Tools & 3 Tips for Customer Feedback Analysis in 2025 (https://icagile.com/resources/3-tools-3-tips-for-customer-feedback-analysis-in-2025)
- How Overlooking Positive Customer Feedback Reduces Local Search Visibility in 2025 (https://fox40.com/business/press-releases/ein-presswire/870230335/how-overlooking-positive-customer-feedback-reduces-local-search-visibility-in-2025)






