
Introduction
In the dynamic realm of digital marketing, the effectiveness of advertising campaigns often relies heavily on robust partnerships with internet ad agencies. By establishing clear communication and shared objectives, brands can fully harness the potential of their advertising strategies. Yet, a pressing question arises: how can companies effectively align creative strategies with measurable performance metrics while navigating the complexities of diverse content formats? This article explores four essential practices that can transform advertising partnerships into powerful engines of growth and engagement.
Establish Clear Communication and Shared Objectives
Establishing clear communication channels and shared objectives from the very beginning is essential to forge a successful partnership with an internet ad agency. What are your promotional goals? Whether it’s boosting brand awareness, generating leads, or driving sales, defining these objectives is crucial. As highlighted in various sources, setting shared success metrics fosters alignment and enhances effectiveness.
Utilizing tools like project management software and scheduling regular check-in meetings can help maintain open lines of communication. This strategy not only aids in tracking progress but also allows for timely adjustments based on performance metrics. For example, a brand that set clear KPIs for a project experienced a remarkable 30% increase in engagement when both the agency and the client were aligned on objectives and expectations.
Moreover, documenting client preferences during onboarding can significantly improve communication methods and frequency, ensuring both parties remain aligned. As Amy Packard Berry aptly states, "The ability to pivot quickly separates leaders from followers," underscoring the importance of proactive communication in achieving shared goals.

Align Creative Strategies with Performance Metrics
To maximize the impact of your advertising efforts, aligning your creative strategies with performance metrics is crucial. Start by pinpointing key performance indicators (KPIs) that mirror your objectives - think click-through rates (CTR), conversion rates, and return on ad spend (ROAS). Collaborate with your agency to craft innovative content that resonates with your target audience while driving measurable results.
For example, a campaign that integrated user-generated content (UGC) with targeted performance metrics resulted in a remarkable 50% increase in conversions. This clearly demonstrates the power of merging creativity with data-driven insights.
So, are you ready to elevate your advertising game?

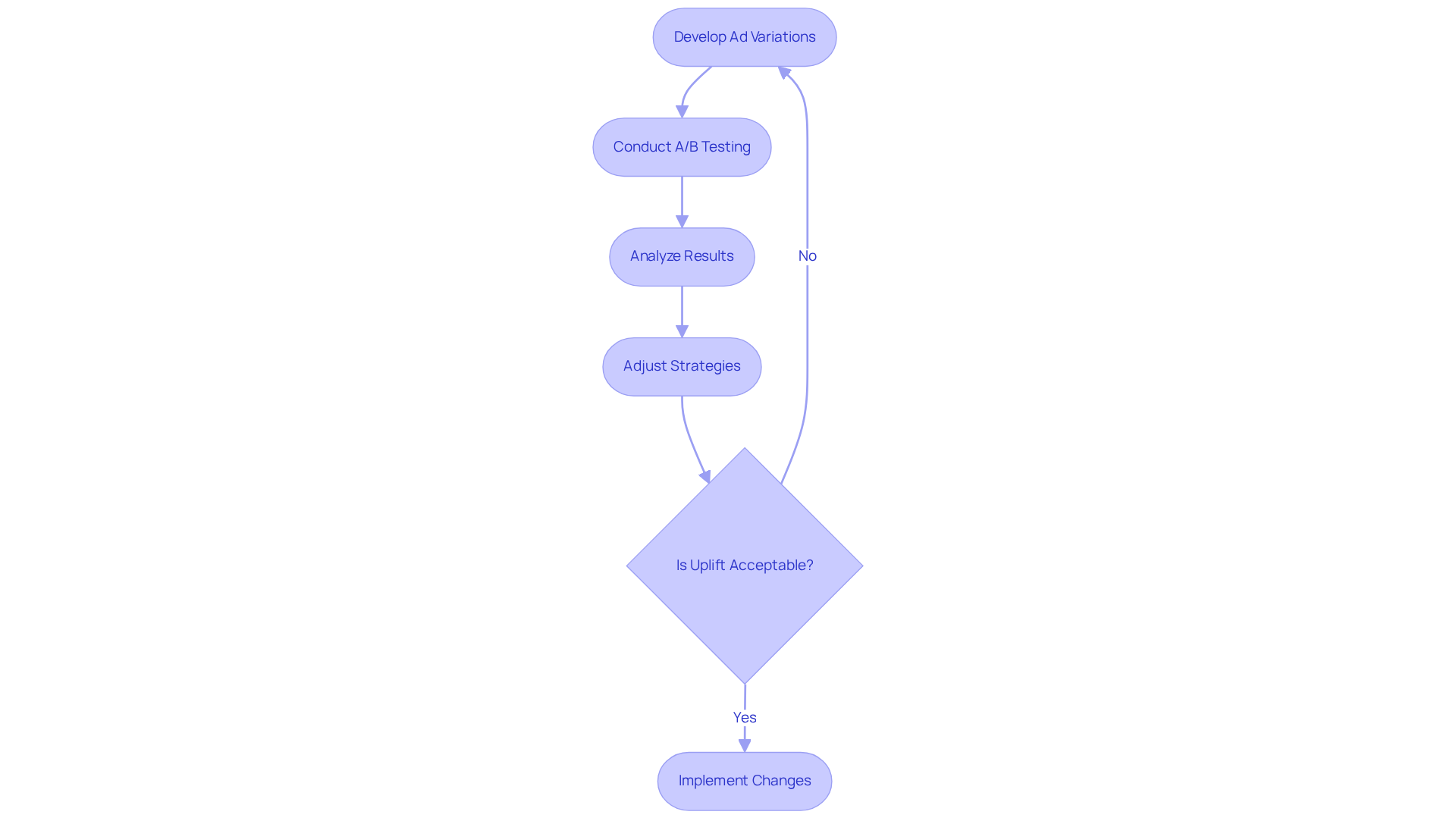
Implement Iterative Testing and Optimization
To enhance the effectiveness of your advertising campaigns, partnering with an internet ad agency to implement a robust iterative testing and optimization process is crucial. Start by developing multiple variations of your ad creatives, testing different elements such as headlines, visuals, and calls to action. A/B testing is essential for comparing performance and gathering data on what resonates best with your audience.
- Establish clear objectives and a minimum acceptable uplift for each creative piece to avoid excessive experimentation.
- For example, a brand that regularly tested its ad creatives experienced a remarkable 40% improvement in engagement rates over six months, showcasing the value of continuous optimization.
Furthermore, insights gained from A/B testing can inform future creative projects, helping to align with consumer preferences. Regularly analyze the results and adjust your strategies accordingly to ensure ongoing improvement and effectiveness. However, be mindful of the potential pitfalls of excessive experimentation. By adopting this structured approach, you can significantly enhance your advertising efforts with the help of an internet ad agency and drive better results.

Leverage Diverse Content Formats and Platforms
To effectively engage your audience, leveraging a variety of formats and platforms in your advertising strategy is crucial. Did you know that companies utilizing a mix of film advertisements, carousel promotions, and engaging content across platforms like TikTok, Instagram, and YouTube have seen remarkable outcomes? For instance, those who employed both moving images and static ads reported a staggering 60% increase in overall engagement. This statistic underscores the importance of visual material, as 84% of consumers associate a brand’s footage with their decision to purchase a specific product.
Given that video captures attention swiftly and drives higher engagement on social media - being shared 12 times more than text and images combined - integrating video into your campaigns can significantly enhance engagement rates and improve conversion outcomes. Furthermore, incorporating user-generated content not only boosts authenticity but also resonates more deeply with consumers. By strategically utilizing multiple platforms, brands can maximize their advertising impact and achieve better results. Are you ready to elevate your advertising strategy?

Conclusion
Establishing a successful partnership with an internet ad agency is crucial for enhancing the effectiveness of advertising campaigns. Clear communication and shared objectives are foundational elements that drive measurable results. When brands align their creative strategies with performance metrics, they ensure that their advertising efforts resonate with their target audience while achieving promotional goals.
Key strategies highlighted throughout this article include the necessity of iterative testing and optimization. This approach allows brands to refine their campaigns based on real-time data, ensuring they remain relevant and effective. Furthermore, leveraging diverse content formats and utilizing multiple platforms amplifies engagement and conversion rates, showcasing the power of creativity combined with data-driven insights. Each of these practices contributes to a more dynamic and effective advertising approach, ultimately leading to better outcomes.
In a rapidly evolving digital landscape, the call to action is clear: brands must prioritize collaboration, communication, and creativity in their partnerships with internet ad agencies. By embracing these best practices, businesses can elevate their advertising strategies and foster relationships that yield long-term success. The potential for growth and engagement is vast; now is the time to implement these strategies and watch your brand flourish.
Frequently Asked Questions
Why is clear communication important when partnering with an internet ad agency?
Clear communication is essential to establish a successful partnership, as it helps define promotional goals and ensures both parties are aligned on objectives and expectations.
What should be defined at the beginning of a partnership with an internet ad agency?
It is crucial to define promotional goals such as boosting brand awareness, generating leads, or driving sales, along with shared success metrics to foster alignment and enhance effectiveness.
How can project management tools help in maintaining communication with an ad agency?
Project management tools facilitate open lines of communication, aid in tracking progress, and allow for timely adjustments based on performance metrics.
What is an example of the positive impact of aligning objectives with an ad agency?
A brand that set clear KPIs for a project experienced a 30% increase in engagement when both the agency and the client were aligned on objectives and expectations.
How can documenting client preferences during onboarding improve communication?
Documenting client preferences can significantly enhance communication methods and frequency, ensuring that both the agency and the client remain aligned throughout the partnership.
What does Amy Packard Berry emphasize about communication in achieving shared goals?
Amy Packard Berry emphasizes that proactive communication is crucial for achieving shared goals, stating that 'The ability to pivot quickly separates leaders from followers.'






