
Introduction
Hashtags have evolved far beyond their original purpose as simple categorization tools; they are now powerful assets that can dramatically boost brand visibility and engagement in the digital landscape. By mastering the art of strategic hashtag use, businesses can tap into trending conversations, connect with their target audiences, and cultivate a vibrant community around their brand. However, with the constantly shifting dynamics of social media algorithms and user preferences, how can brands ensure they are using hashtags effectively without falling into common traps?
Furthermore, understanding the nuances of hashtag strategy is crucial. Brands that leverage hashtags wisely can not only enhance their reach but also foster deeper connections with their audience. This leads to increased engagement and loyalty, which are vital in today’s competitive market. In addition, successful case studies demonstrate how effective hashtag campaigns can drive significant traffic and interaction.
Conversely, brands that neglect to adapt their hashtag strategies risk losing visibility and relevance. It’s essential to stay informed about the latest trends and best practices in hashtag usage. By doing so, brands can avoid common pitfalls and ensure their efforts yield the desired results. So, what steps can you take to refine your hashtag strategy and maximize its impact?
Understand the Role of Hashtags in Business
A business hashtag plays a vital role in organizing content and boosting visibility on . They empower businesses to engage with trending topics by utilizing a business hashtag, connect with their , and foster . By strategically selecting relevant , companies can significantly enhance their visibility, making it easier for potential customers to discover their content. For example, using a specific tag can link your posts to broader discussions, extending your reach beyond just your direct followers.
Studies indicate that posts featuring at least one hashtag can see a for accounts with fewer than 1,000 followers. This statistic underscores the importance of in and awareness. Looking ahead to 2025, hashtags will evolve beyond mere visibility; they will become , aiding on platforms like Instagram, TikTok, and LinkedIn. Current algorithms favor SEO-friendly captions and conversational engagement over traditional hashtag tactics, highlighting the need for businesses to adapt their strategies by utilizing a business hashtag.
As Dan Martin aptly states, 'Incorporating relevant into your posts expands their reach,' which emphasizes the crucial role of in modern social media marketing. However, brands must exercise caution not to overwhelm their posts with irrelevant tags, as this can diminish their effectiveness. How can your brand leverage hashtags to enhance its social media presence?

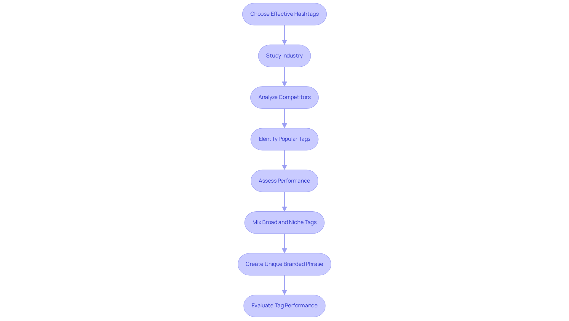
Choose Effective Hashtags for Your Brand
Choosing is crucial for maximizing your online presence. Start by studying your industry and . Identify popular tags within your niche and assess their performance. can help you that align with your content.
Aim for a balanced mix of broad and niche tags. Broad tags enhance visibility, while niche tags help you connect with specific audiences. For example, a vegan bakery might use #VeganBakery (niche) alongside #Baking (broad) to maximize reach. Furthermore, consider creating a that encapsulates your identity. This not only encourages but also fosters . Effective , such as Target's #TargetRun, not only promote products but also inspire customers to share their experiences, boosting and loyalty.
Remember, can enhance reach by up to 50% for business accounts. It’s essential to continuously evaluate tag performance and gather audience feedback to ensure relevance and effectiveness. As Adrian Rodrigo, a Digital Marketing Manager, states, "Implementing a systematic approach to keyword research significantly enhances your social media ROI without needing premium tool subscriptions." However, be cautious; inappropriate hashtag usage can lead to backlash against your brand.

Implement Hashtags Across Social Media Platforms
When it comes to , understanding the unique characteristics of each platform is crucial.
- For Instagram, using is essential; consistently outperform those with many.
- On Twitter, it's best to to keep your message clear and impactful.
- LinkedIn users should also stick to that directly relate to their industry, enhancing visibility among peers.
- Furthermore, on , and connecting with trending challenges.
Always - either within the post or at the end - to maintain readability and maximize engagement.

Monitor and Optimize Hashtag Performance
To effectively , it's crucial to utilize like Sprout Social or Hootsuite. These platforms provide valuable insights into key metrics such as reach, engagement, and conversion rates associated with specific labels. Regular assessments of which drive traffic and engagement are essential, allowing for . For instance, if a label consistently underperforms, consider replacing it with a more relevant or trending alternative.
Staying aware of new trends is vital; based on real-time data can significantly enhance their visibility and engagement in the fast-paced social media landscape. As industry experts emphasize, leveraging is critical for optimizing the effectiveness of and maximizing brand impact. According to Manisha Saini, "Using 3-5 relevant tags is suggested by Instagram, but posts with 9-11 tags tend to perform best in terms of engagement."
Moreover, a business hashtag can for business accounts, underscoring its strategic importance in . Are you ready to refine your tagging strategy and elevate your brand's presence?

Avoid Common Hashtag Mistakes
Frequent errors with tags can significantly hinder your . Overloading posts with excessive labels, using unrelated or overly broad terms, and failing to investigate tags before applying them are . Avoid , as they can severely restrict your material's visibility. Instead, prioritize ; a few well-chosen hashtags can be far more effective than a lengthy list of generic ones.
Furthermore, regularly updating your based on and current trends is crucial. This ensures your content . By focusing on these strategies, you can and with your audience.

Conclusion
Mastering the art of business hashtags is not just beneficial; it’s essential for brands looking to elevate their visibility and engagement on social media platforms. Understanding the strategic role that hashtags play in connecting with audiences and fostering community interaction allows businesses to leverage these tools effectively, enhancing their brand strategy. With the potential for hashtags to evolve into integral components of SEO strategies by 2025, their significance in modern marketing cannot be overstated.
Key insights from the article underscore the importance of:
- Selecting effective hashtags
- Implementing them correctly across various platforms
- Continuously monitoring their performance
Businesses should aim for a balanced mix of broad and niche tags, utilize analytics tools to track effectiveness, and steer clear of common pitfalls, such as overloading posts with irrelevant tags. By adopting a systematic approach to hashtag selection and optimization, brands can significantly enhance their social media ROI and cultivate deeper connections with their target audiences.
In conclusion, the strategic use of hashtags transcends mere trendiness; it is a vital aspect of any successful brand strategy. As the social media landscape continues to evolve, staying informed about best practices and adapting to changes will empower businesses to maintain their relevance and impact. Embracing these strategies now will pave the way for greater brand visibility and engagement in the future.
Frequently Asked Questions
What is the role of hashtags in business on social media?
Business hashtags help organize content and boost visibility on social media platforms. They enable businesses to engage with trending topics, connect with target audiences, and foster community interaction, significantly enhancing content discoverability.
How do hashtags impact engagement on social media posts?
Posts featuring at least one hashtag can see a 29% increase in interactions for accounts with fewer than 1,000 followers, highlighting the importance of thoughtful hashtag usage in driving engagement and awareness.
How are hashtags expected to evolve by 2025?
By 2025, hashtags will become integral to SEO strategies, aiding content discovery on platforms like Instagram, TikTok, and LinkedIn. Current algorithms are favoring SEO-friendly captions and conversational engagement over traditional hashtag tactics.
What should businesses consider when choosing hashtags?
Businesses should study their industry, analyze competitors, and identify popular tags within their niche. Tools like Hashtagify and RiteTag can assist in discovering trending tags that align with their content.
What is the importance of balancing broad and niche hashtags?
Broad hashtags enhance visibility, while niche hashtags help connect with specific audiences. For example, a vegan bakery might use #VeganBakery (niche) alongside #Baking (broad) to maximize reach.
How can businesses create unique branded hashtags?
Businesses can create a unique branded phrase that encapsulates their identity, encouraging user-generated content and fostering community engagement. Effective branded tags can boost brand visibility and loyalty.
What is the potential impact of effective business hashtags on reach?
Effective business hashtags can enhance reach by up to 50% for business accounts, making it essential to continuously evaluate tag performance and gather audience feedback for relevance.
What caution should brands take regarding hashtag usage?
Brands should avoid overwhelming their posts with irrelevant tags, as this can diminish their effectiveness and potentially lead to backlash against the brand.
List of Sources
- Understand the Role of Hashtags in Business
- Are Hashtags Still Relevant? How to Use Them Strategically in Your Social Media Marketing. — TruePoint Communications (https://truepointagency.com/insights/hashtags-social-media-strategy)
- The power of hashtags: How they boost your brand’s social media presence - Agility PR Solutions (https://agilitypr.com/pr-news/public-relations/the-power-of-hashtags-how-they-boost-your-brands-social-media-presence)
- searchlogistics.com (https://searchlogistics.com/learn/statistics/hashtags-statistics)
- Hashtags in 2025: Are They Still Relevant for Social Media Marketing? | Ignite Social Media (https://ignitesocialmedia.com/social-media-marketing/hashtags-in-2025-are-they-still-relevant-for-social-media-marketing)
- Are Hashtags Dead for Social Media in 2025? (https://hibu.com/blog/marketing-tips/are-hashtags-dead-for-social-media-in-2025)
- Choose Effective Hashtags for Your Brand
- Best Free Hashtag Tools for Social Media Success: Trend Discovery & Analytics Guide 2025 (https://onewebcare.com/blog/free-hashtag-tools)
- The Art of Creating Great Hashtags for your Brand (https://getflowbox.com/blog/how-to-create-hashtag-for-your-brand)
- 25+ Instagram Hashtags Statistics to Boost Your Reach in [2026] (https://cropink.com/instagram-hashtag-statistics)
- searchlogistics.com (https://searchlogistics.com/learn/statistics/hashtags-statistics)
- forbes.com (https://forbes.com/councils/forbesagencycouncil/2023/05/18/how-to-make-hashtags-work-for-your-business)
- Implement Hashtags Across Social Media Platforms
- Instagram Hashtags 2025: Data-Driven List of the Most Used & Trending Tags (https://later.com/blog/ultimate-guide-to-using-instagram-hashtags)
- Instagram Hashtags That Actually Work in 2025: Strategy, Research & Reels | Social Tradia (https://socialtradia.com/blog/instagram-hashtagsthat-actually-work-2025)
- Are hashtags still relevant in 2025? | MeetEdgar (https://meetedgar.com/blog/are-hashtags-still-relevant)
- 10 Must-Use Tips for Crafting Social Media Marketing Posts (https://smallbiztrends.com/social-media-marketing-post)
- searchlogistics.com (https://searchlogistics.com/learn/statistics/hashtags-statistics)
- Monitor and Optimize Hashtag Performance
- Hashtag Analytics: Full Guide for Businesses (https://embedsocial.com/blog/hashtag-analytics)
- Hashtag analytics: How to track hashtag performance | Sprinklr (https://sprinklr.com/blog/hashtag-analytics)
- sproutsocial.com (https://sproutsocial.com/insights/instagram-stats)
- 25+ Instagram Hashtags Statistics to Boost Your Reach in [2026] (https://cropink.com/instagram-hashtag-statistics)
- Instagram Ads Statistics 2025: 99+ Stats & Insights [Expert Analysis] - Marketing LTB (https://marketingltb.com/blog/statistics/instagram-ads-statistics)
- Avoid Common Hashtag Mistakes
- 70 Social Media Quotes That Drive Real Business Results (https://deliberatedirections.com/social-media-quotes-business-success)
- 60 Social Media Marketing Quotes: Beyond the Hashtag | RED² Digital (https://red2digital.com/en/social-media-marketing-quotes)
- 25+ Instagram Hashtags Statistics to Boost Your Reach in [2026] (https://cropink.com/instagram-hashtag-statistics)
- The Ultimate 2025 Guide to Social Media Hashtags (https://outfy.com/blog/the-ultimate-guide-to-social-media-hashtags)
- Banned Hashtags on Social Media: Updated June 2025 (https://podcastle.ai/blog/banned-hashtags)






