
Introduction
The digital landscape is evolving at an unprecedented pace, fundamentally changing how brands connect with creators. With user-generated content (UGC) gaining significant traction, the demand for effective creator management platforms has reached new heights. This article explores ten essential features that can elevate a creator management platform from a basic tool to a powerhouse for marketing success. But with a plethora of options available, how can brands ensure they select the right features to streamline their processes, enhance collaboration, and drive measurable results?
MediaNug: Performance-Driven UGC Video Production
MediaNug stands out in the realm of , producing high-performing videos that captivate audiences across various platforms. Did you know that by leveraging , MediaNug tailors each element to meet specific marketing goals? This meticulous approach not only reduces cost-per-acquisition (CPA) but also boosts (ROAS). As a result, brands experience enhanced visibility and forge authentic connections with consumers, making this strategy essential for any .
Looking ahead, it's projected that by 2025, . Creator earnings are expected to rise by 20% this year, underscoring the growing importance of genuine, in . Successful UGC campaigns have shown remarkable improvements in CPA and ROAS. For instance, an engineering company achieved a ROAS of 2.13 and an ROI of 6.7%. Clearly, brands are recognizing the value of data-driven content creation.
As Evan Bailyn aptly states, "ROAS stands for '.' It’s calculated using the formula: ROAS = Total Revenue from Campaign ÷ Campaign Spend." This highlights the pivotal role of and driving measurable growth. Are you ready to harness the power of ? Engage with MediaNug today to elevate your marketing strategy.

Campaign Management: Streamlining Creator Collaboration
A robust empowers brands to plan, execute, and monitor their with unparalleled efficiency. This includes essential tools for:
- Scheduling content
- Tracking progress
- Managing deadlines
By integrating these functionalities, enhance communication and ensure that all participants are aligned. The result? More successful campaigns that drive results.
Furthermore, consider how these tools can transform your . Brands that leverage a creator management platform often report significant improvements in:
Are you ready to elevate your marketing strategy? Engage with MediaNug to explore how these capabilities can work for you.

Creator Discovery and Onboarding: Essential for Growth
A robust must offer that empower companies to identify and engage with individuals who fit their . Furthermore, an is crucial for . This process should include:
- Expectations
- to create content that resonates with the company's vision
By implementing these strategies, organizations can not only streamline their processes through a but also enhance the . Are you ready to ? Let's explore how these tools can .

Communication and Collaboration Tools: Enhancing Engagement
within a significantly enhance engagement between brands and content producers. With features like chat functions, video calls, and , these tools enable and brainstorming sessions, ensuring alignment throughout the creation process. For example, platforms such as Slack and Zoom facilitate instant idea sharing, fostering a dynamic and responsive collaboration environment. This approach streamlines communication and enhances creative output, allowing both parties to iterate on concepts quickly.
Moreover, marketing specialists emphasize that . In fact, 80% of marketers recognize the advantages of maintaining . Furthermore, the by the end of 2025, underscoring the growing importance of effective collaboration tools in this space.
By utilizing these integrated tools provided by a , companies can cultivate stronger relationships with creators. This ultimately results in more genuine and that resonates with audiences. Are you ready to enhance your collaboration efforts and drive impactful results? Embrace these tools and witness the transformation in your content strategy.

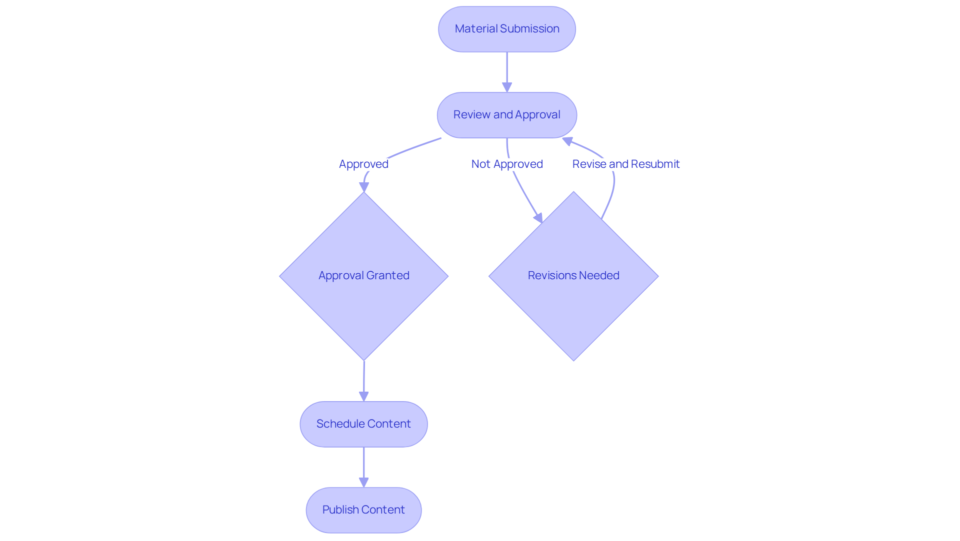
Content Approval and Scheduling: Ensuring Quality Control
A well-defined is essential for maintaining quality control. Brands must prioritize the integration of a that allows for thorough review and approval of materials before they go live. This proactive approach not only but also enhances brand reputation.
Furthermore, incorporating can significantly streamline the management of timelines, ensuring that content is published at optimal times for . By strategically timing releases, brands can maximize their reach and impact, fostering a deeper connection with their audience.
In conclusion, establishing a robust , coupled with effective scheduling, is vital for brands aiming to maintain high standards and engage their audience effectively. Are you ready to ?

Performance Analytics: Measuring Success and ROI
tools are essential for evaluating the effectiveness of . They provide comprehensive insights into like engagement rates, conversion rates, and overall . In 2024, a striking 46% of marketers prioritized conversions, while 44% focused on sales as their success metrics. This shift towards quantifiable outcomes is significant. By meticulously analyzing this data, companies can distinguish from ineffective ones, allowing them to refine their strategies for improved performance.
For instance, businesses that have embraced report substantial increases in their , with average yearly budgets soaring by 171% annually. This trend highlights the necessity for brands to implement a that includes robust to navigate the complexities of influencer marketing and ensure their investments yield measurable growth. As Jasmine Enberg, VP and Principal Analyst at EMARKETER, aptly states, "As have risen, so have demands for ." This underscores the importance of not just spending, but .

Payment and Compensation: Building Trust with Creators
A must establish transparent payment procedures that clearly define . This includes options for:
- Flat fees
By ensuring that , companies can . Furthermore, when authors feel valued and fairly compensated, they are more likely to engage in long-term collaborations, enhancing the overall quality of content produced. In addition, can significantly reduce misunderstandings and disputes, paving the way for smoother operations. Ultimately, implementing these practices not only builds credibility but also in the competitive landscape of by utilizing a .

Compliance and Legal Considerations: Safeguarding Partnerships
within a are essential, not just beneficial. such as contracts, , and must be addressed to protect both creators and companies. By providing templates and resources for , businesses can , ensuring that all parties fully understand their rights and responsibilities.
Furthermore, these foster . When creators know their legal standing, they can focus on what they do best - creating. This clarity not only enhances the partnership but also drives better outcomes for all involved.
In addition, consider the potential risks of neglecting these legal aspects. Without , companies may face disputes that could have been easily avoided. Therefore, investing in a with robust is not just a precaution; it’s a strategic move that can lead to long-term success.
Ultimately, the right tools and resources can empower creators and companies alike. Are you ready to elevate your partnerships and ensure compliance? Engage with MediaNug today to explore how we can support your creator management needs.

Reporting and Insights: Driving Strategic Decisions
are essential for delivering comprehensive insights into , encompassing . By regularly reviewing these reports, companies can not only identify trends but also assess the effectiveness of their strategies. This process enables that can significantly enhance .
Furthermore, understanding these metrics allows businesses to , ensuring that every campaign is more effective than the last. Have you considered how your current reporting practices could be improved? By leveraging , you can make that drive success.

Must-Have Features: Building an Effective Creator Management Platform
To develop a successful , companies must prioritize several essential features. Robust are crucial for seamless planning and execution. and onboarding processes facilitate quick engagement with the right influencers, ensuring that campaigns hit the ground running. Furthermore, enhance interaction, keeping all parties aligned throughout the campaign.
Effective are vital for maintaining quality and compliance, allowing companies to assess and authorize content swiftly. Thorough provide insights into campaign effectiveness, helping companies understand what truly resonates with their audience. In fact, 70% of marketers measured ROI in some way in 2024, underscoring the significance of analytics in evaluating campaign success. Transparent are equally essential; 49.6% of brands prefer percentage-of-sales as their payment method, ensuring clarity and trust in financial transactions. This openness fosters stronger connections with contributors, who can rely on consistent and fair compensation.
In addition, are critical for navigating the regulatory landscape, particularly with the FTC's guidelines on . As industry leaders have noted, a well-structured not only enhances collaboration but also drives measurable results, making it a cornerstone of modern marketing strategies. Companies that embrace these features will not only streamline their processes but also position themselves for success in an increasingly competitive market.

Conclusion
The importance of a well-structured creator management platform is undeniable, particularly in a landscape where user-generated content is swiftly becoming a cornerstone of effective marketing strategies. By focusing on essential features like:
- Campaign management
- Creator discovery
- Communication tools
- Performance analytics
brands can significantly elevate their collaboration with creators and achieve impactful results.
Key insights throughout this article highlight the necessity of robust tools for streamlining processes and nurturing genuine partnerships. Consider the role of quality control through content approval and the establishment of transparent payment systems that foster trust; each feature is vital for the success of creator collaborations. Moreover, the increasing emphasis on compliance and reporting further underscores the need for brands to invest in platforms that not only encourage creativity but also protect their interests.
Ultimately, embracing these essential features positions companies to excel in an increasingly competitive market. As the creator economy evolves, leveraging the right tools and strategies becomes crucial for brands aiming to maximize their marketing effectiveness and cultivate long-term relationships with creators. Engaging with a comprehensive creator management platform today can set the stage for future success and innovation in marketing endeavors.
Frequently Asked Questions
What is MediaNug's approach to user-generated content (UGC) video production?
MediaNug focuses on performance-driven UGC video production by leveraging data-driven strategies to tailor each element to meet specific marketing goals, which helps reduce cost-per-acquisition (CPA) and boosts return on ad spend (ROAS).
How does MediaNug's strategy benefit brands?
By using a meticulous approach to UGC, brands experience enhanced visibility, forge authentic connections with consumers, and see improvements in CPA and ROAS.
What are the projected trends for user-generated content by 2025?
It is projected that by 2025, user-generated content will surpass traditional media in advertising revenue, and creator earnings are expected to rise by 20% this year.
Can you provide an example of a successful UGC campaign?
Yes, an engineering company achieved a ROAS of 2.13 and an ROI of 6.7% through a successful UGC campaign, demonstrating the value of data-driven content creation.
What does ROAS stand for, and how is it calculated?
ROAS stands for "Return on Ad Spend," and it is calculated using the formula: ROAS = Total Revenue from Campaign ÷ Campaign Spend.
What features does a robust campaign management platform offer?
A robust campaign management platform provides tools for scheduling content, tracking progress, and managing deadlines, which enhances communication and alignment among participants.
How do creator management platforms improve campaign effectiveness?
Brands leveraging creator management platforms often report significant improvements in campaign effectiveness and team collaboration, leading to more successful marketing initiatives.
What are the essential components of an efficient creator onboarding process?
An efficient onboarding process should include clear guidelines, expectations, and resources that enable contributors to create content that aligns with the company's vision.
How can companies enhance their creator discovery and engagement?
Companies can enhance creator discovery and engagement by utilizing advanced discovery tools within a creator management platform to identify and engage individuals who fit their target demographics.
List of Sources
- MediaNug: Performance-Driven UGC Video Production
- Social media creators to overtake traditional media in ad revenue this year (https://theguardian.com/media/2025/jun/10/social-media-creators-to-overtake-traditional-media-in-ad-revenue-this-year)
- The Impact of User-Generated Content on Customer-Centric Digital Marketing (https://thriveagency.com/news/the-impact-of-user-generated-content-on-customer-centric-digital-marketing)
- emarketer.com (https://emarketer.com/content/social-media-strategists-value-ugc-over-ai)
- ROAS Statistics 2026 – First Page Sage (https://firstpagesage.com/reports/roas-statistics)
- socialpulsestats.com (https://socialpulsestats.com/social-media-advertising-statistics-2025-platform-performance-data-roi-analysis)
- Campaign Management: Streamlining Creator Collaboration
- Marketing Automation in 2026: 45 Stats and Insights That Drive ROI (https://thunderbit.com/blog/marketing-automation-statistics)
- 70 Marketing Automation Statistics Every Marketer Must Know in 2025 - inBeat Agency (https://inbeat.agency/blog/marketing-automation-statistics)
- archive.com (https://archive.com/blog/brand-creator-collaboration)
- United States Influencer Marketing & KOL Statistics (Updated 2025) (https://goviralglobal.com/post/united-states-influencer-marketing-kol-statistics-for-2025)
- 15 Key Marketing Automation Statistics for 2026 (https://backlinko.com/marketing-automation-stats)
- Creator Discovery and Onboarding: Essential for Growth
- adamconnell.me (https://adamconnell.me/influencer-marketing-statistics)
- 20 Surprising Influencer Marketing Statistics | Digital Marketing Institute (https://digitalmarketinginstitute.com/blog/20-influencer-marketing-statistics-that-will-surprise-you)
- 29 influencer marketing statistics to guide your brand’s strategy in 2025 (https://sproutsocial.com/insights/influencer-marketing-statistics)
- 14 Influencer Marketing Growth Statistics for 2026 (https://archive.com/blog/influencer-marketing-growth-statistics)
- A Brand's Guide to Collaborating with Influencers: Strategies for Mutual Success | Tipsy Social (https://getwithtipsy.com/marketing-basics/a-brands-guide-to-collaborating-with-influencers-strategies-for-mutual-success)
- Communication and Collaboration Tools: Enhancing Engagement
- 20 Surprising Influencer Marketing Statistics | Digital Marketing Institute (https://digitalmarketinginstitute.com/blog/20-influencer-marketing-statistics-that-will-surprise-you)
- 50+ Customer Engagement Statistics for 2026 | VWO (https://vwo.com/customer-engagement/customer-engagement-statistics)
- Top Content Marketing Statistics (https://forbes.com/advisor/business/software/content-marketing-statistics)
- 100 Branding Statistics, Global Impact, and Consumer Perception (https://linearity.io/blog/branding-statistics)
- forbes.com (https://forbes.com/councils/forbesagencycouncil/2024/08/05/how-to-leverage-branded-social-media-collaborations-for-co-marketing)
- Content Approval and Scheduling: Ensuring Quality Control
- 5 Important Things for Life Sciences Companies to Consider | MasterControl (https://mastercontrol.com/gxp-lifeline/quality-inspiration)
- 25 Quotes to Inspire Quality And Success - Pro QC Blog (https://proqc.com/blog/25-quotes-to-inspire-quality-success)
- Why content approval workflows matter and what goes into creating them | Kontent.ai (https://kontent.ai/blog/content-approval-workflows)
- Top 10 Quality Control Quotes to Inspire Your Team (https://movley.com/blog/top-10-quality-control-quotes-to-inspire-your-team)
- Performance Analytics: Measuring Success and ROI
- emarketer.com (https://emarketer.com/content/measuring-success-influencer-marketing-roi-challenge)
- Measuring creator and influencer marketing campaigns—everything brands should know (https://adage.com/article/digital-marketing-ad-tech-news/measuring-creator-and-influencer-marketing-campaigns-roi/2593271)
- creatoriq.com (https://creatoriq.com/press/releases/creator-marketing-enters-the-era-of-efficacy-brands-demand-scalable-roi-as-creator-budgets-surge-171-creatoriq-report-finds)
- Payment and Compensation: Building Trust with Creators
- 100 Quotes About Building Trust in the Workplace (https://deliberatedirections.com/quotes-about-trust-in-the-workplace)
- 52 Quotes about Trust and Leadership (https://conantleadership.com/52-quotes-about-trust-and-leadership)
- spiralytics.com (https://spiralytics.com/blog/content-creator-statistics-2025)
- adamconnell.me (https://adamconnell.me/influencer-marketing-statistics)
- The Eight Best Quotes on Building Trust in Business (https://medium.com/the-mission/eight-best-quotes-on-building-trust-in-business-dfa8711df136)
- Compliance and Legal Considerations: Safeguarding Partnerships
- 60 Business Law Quotes for Leaders and Lawyers (https://deliberatedirections.com/business-law-quotes)
- ActiveDocs | ABB Case Study (https://activedocs.com/case_studies/abb.html)
- canada.ca (https://canada.ca/en/innovation-science-economic-development/news/2018/04/quotes-backgrounder-intellectual-property-strategy.html)
- Reporting and Insights: Driving Strategic Decisions
- ruleranalytics.com (https://ruleranalytics.com/blog/insight/marketing-attribution-stats)
- Nielsen releases its 2025 Annual Marketing Report looking at the power of data-driven marketing | Nielsen (https://nielsen.com/news-center/2025/nielsen-releases-its-2025-annual-marketing-report-looking-at-the-power-of-data-driven-marketing)
- 2026 State of Marketing Report (https://hubspot.com/state-of-marketing)
- What Drives Marketing Strategy Effectiveness in 2025: Insights and Analytics (https://techfinancials.co.za/2025/11/25/what-drives-marketing-strategy-effectiveness-in-2025-insights-and-analytics)
- Maximizing your marketing effectiveness with data-driven decision making | Nielsen (https://nielsen.com/insights/2025/maximizing-marketing-effectiveness-data-driven-decisions)
- Must-Have Features: Building an Effective Creator Management Platform
- The four trends to watch in the 2025 creator economy (https://digiday.com/marketing/the-four-trends-to-watch-in-the-2025-creator-economy)
- spiralytics.com (https://spiralytics.com/blog/content-creator-statistics-2025)
- INFLUENCER LAUNCHES CREATOR ECONOMY REPORT TO URGE BRANDS TO THINK LIKE A CREATOR OR RISK BEING LEFT BEHIND (https://abc27.com/business/press-releases/ein-presswire/869283670/influencer-launches-creator-economy-report-to-urge-brands-to-think-like-a-creator-or-risk-being-left-behind)
- 2026 Influencer Marketing Statistics: ROI, Trends & Platform Data (https://sociallyin.com/influencer-marketing-statistics)
- United States Influencer Marketing & KOL Statistics (Updated 2025) (https://goviralglobal.com/post/united-states-influencer-marketing-kol-statistics-for-2025)






