
Introduction
In today’s fast-paced marketing landscape, brands face an unprecedented challenge: how to capture consumer attention amid a cacophony of competing messages. This article delves into ten pioneering advertising brands that are not just adapting but redefining marketing strategies through innovative approaches and creative solutions. As businesses strive to enhance engagement and drive results, one question looms large: which transformative strategies will truly resonate with audiences and yield measurable success in 2025?
Furthermore, as we explore these trailblazers, we’ll uncover the insights and tactics that set them apart in a crowded marketplace. By examining their successes, we can glean valuable lessons that may inspire your own marketing efforts. Are you ready to discover what it takes to stand out and thrive in the evolving world of advertising?
MediaNug: Revolutionizing Brand Engagement with Creator-Led Content
MediaNug is leading the charge in the creator economy, offering companies a distinctive way to connect with audiences through authentic, . Are you looking to and enhance your return on ad spend? By leveraging platforms like TikTok and Instagram, MediaNug empowers advertising brands to achieve just that. Their , combined with , guarantees that every piece of content is not only imaginative but also data-driven, maximizing performance across social media channels.
Furthermore, consider the . Advertising brands that utilize MediaNug's services have reported significant improvements in their marketing metrics. This isn't just about creativity; it's about results. With a focus on data, MediaNug ensures that your content resonates with your target audience, driving engagement and conversions.
In addition, the are designed to optimize your content strategy. By integrating analytics into the creative process, MediaNug helps advertising brands make informed decisions that lead to better outcomes. Why settle for average when you can elevate your brand's presence in the digital landscape?
Take action today. Engage with MediaNug to transform your content strategy and see tangible results. is waiting.

Wieden+Kennedy: Pioneering Creative Campaigns that Reshape Advertising
Wieden+Kennedy stands as a beacon of creativity in the marketing realm. Renowned for like Nike's 'Just Do It,' this agency expertly intertwines storytelling with cultural relevance, . Their knack for not only captures attention but also fosters brand loyalty, solidifying their position as a leader in the advertising industry.
Furthermore, their innovative approach invites brands to with consumers, . By leveraging insights and data, Wieden+Kennedy consistently but inspire action. This combination of is what sets them apart, making them a formidable force in the advertising landscape.

Ogilvy: Merging Creativity and Data for Impactful Marketing Solutions
Ogilvy stands at the forefront of merging creativity with data analytics, crafting marketing solutions that resonate profoundly with audiences. Their initiatives are not just visually captivating; they are deeply rooted in extensive , ensuring that every creative choice is guided by consumer insights. This strategic integration empowers Ogilvy to create campaigns that capture attention and , solidifying their status as a leader in advertising brands.
In 2025, the emphasis on is more pronounced than ever. A staggering 80% of professionals now rely on . Moreover, 44% of marketers affirm that the is of high quality, underscoring the critical role of analytics in enhancing consumer engagement and optimizing campaign performance.
Furthermore, with 91% of businesses utilizing in 2023, Ogilvy's commitment to visually compelling content is increasingly relevant in today’s dynamic market. As David Ogilvy famously stated, 'We pursue knowledge the way a pig pursues truffles,' highlighting the enduring value of data in . This insight invites us to consider: how can we leverage data to elevate our marketing strategies? Engage with us to explore the possibilities.

Droga5: Crafting Compelling Narratives that Engage Consumers
Droga5 stands out as a leader in crafting compelling narratives that resonate deeply with consumers. Their campaigns focus on storytelling that evokes genuine emotion, making . By prioritizing narrative over mere , Droga5 has successfully . This approach clearly demonstrates that .
Furthermore, consider how . By engaging consumers on a personal level, companies can create lasting connections that drive loyalty and advocacy. In addition, the success of Droga5's campaigns serves as a powerful case study, illustrating the profound impact that .
Ultimately, the question remains: how can advertising brands harness the to enhance their marketing strategy? Embracing this approach could be the key to unlocking deeper consumer engagement and sustained brand loyalty.

BBDO: Building Emotional Connections through Strategic Advertising
BBDO stands out as a leader in the advertising industry, renowned for its exceptional ability to forge emotional connections through strategic . How do they achieve this? By tapping into universal human experiences, their initiatives resonate deeply, making them both relatable and impactful. This focus on the emotional aspects of not only enhances client relationships but also drives engagement and sales.
Furthermore, BBDO's approach helps clients in to create with their audiences, ultimately leading to increased loyalty and . Consider the power of a well-crafted narrative that speaks to the heart of consumers - this is where BBDO excels. Their proven track record showcases successful case studies that illustrate the effectiveness of their strategies.
In addition, BBDO invites you to explore how their expertise can elevate your brand. Are you ready to engage with a team that understands the nuances of ? With BBDO, you can expect not just advertising, but a partnership that drives results.

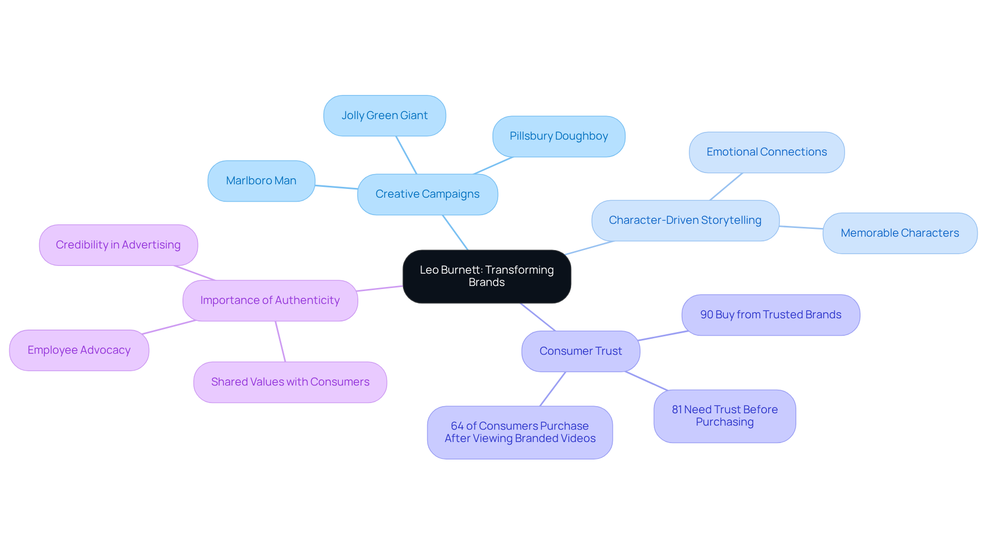
Leo Burnett: Transforming Brands with Iconic Creative Campaigns
Leo Burnett has forged a remarkable legacy in reshaping identities through that resonate profoundly with consumers. By harnessing memorable characters like the Jolly Green Giant and the Pillsbury Doughboy, Burnett's work not only captures attention but also fosters . In 2025, companies that effectively leverage are witnessing ; 64% of consumers report making purchases after viewing . Furthermore, a staggering 90% of consumers choose to buy from brands they trust, underscoring the critical . This approach highlights what makes each brand unique while among audiences.
Burnett's emphasis on credibility is pivotal; he famously stated that the . This principle continues to set a benchmark in the industry. As the marketing landscape evolves with rapid technological advancements and changing consumer expectations, creativity remains essential for . Are you ready to embrace these insights and elevate your brand's ?

TBWA: Disrupting the Norm with Innovative Advertising Strategies
TBWA stands at the forefront of advertising innovation, renowned for its disruptive strategies that challenge conventional . By prioritizing creativity and bold concepts, TBWA empowers to stand out from the clutter and effectively capture consumer attention. Their campaigns are characterized by a willingness to take risks, often resulting in memorable narratives that resonate deeply with audiences.
As we approach 2025, consider this: 39% of consumers place their faith in promotions. This statistic underscores the growing importance of . that focus on transparency, value, and will foster loyalty, as they increasingly seek to engage consumers through innovative storytelling. This shift not only enhances a company's visibility but also fosters stronger emotional connections, ultimately driving in a competitive landscape.
a . Businesses that fail to build this trust are at a distinct disadvantage. How can brands ensure they are not left behind? By embracing these principles and adapting to the evolving landscape, they can secure their place in the hearts and minds of consumers.

Grey: Delivering Creative Solutions that Drive Brand Success
Grey is dedicated to crafting innovative promotional solutions that drive success for advertising brands. Their campaigns are meticulously designed to capture attention and achieve tangible marketing goals. In 2025, creativity in marketing is more essential than ever. Studies reveal that . Furthermore, , highlighting the financial advantages of .
By prioritizing originality and innovation, Grey has established itself as a trusted partner for advertising brands looking to enhance their market presence and achieve significant outcomes. The agency's focus on ensures that every campaign is not only imaginative but also strategically aligned with the company's objectives. This approach ultimately results in and heightened customer engagement.
Additionally, with , Grey effectively leverages technology to enhance its . As companies increasingly invest in advertising brands-92% of marketers plan to maintain or increase their investment by 2025-Grey's innovative strategies become essential for remaining relevant in public conversations and driving measurable growth.

McCann: Crafting Global Campaigns that Resonate Locally
McCann distinguishes itself in the marketing landscape by expertly crafting global campaigns that resonate profoundly with local audiences. Their strategy is built on a deep understanding of cultural nuances, enabling them to tailor messages that align with the unique values and preferences of diverse markets. This commitment to not only boosts but also fosters loyalty, positioning McCann as a leader in adapting ' strategies to meet the evolving demands of 2025.
As increasingly recognize the importance of , McCann's approach serves as a benchmark for successful promotion across varied settings. In fact, a striking 84% of businesses report revenue growth from localization, highlighting the of . To enhance their initiatives further, marketers should early in the development process, ensuring that their messaging resonates authentically with target audiences.

Publicis Groupe: Empowering Brands with Integrated Marketing Solutions
Publicis Groupe revolutionizes product promotion through integrated solutions that tackle the complexities faced by advertising brands in modern marketing. Their approach seamlessly merges and robust data analytics, empowering companies to craft comprehensive initiatives that yield measurable results. By adopting a , Publicis Groupe equips brands to adeptly navigate the dynamic landscape of 2025, ensuring they not only meet but exceed their business objectives.
This strategy not only enhances effectiveness but also fosters deeper connections with consumers, reflecting the growing trend of to ignite creativity in advertising brands. As Shama Hyder, CEO of Zen Media, aptly notes, "an is rapidly becoming the model of the future."
Moreover, outperform single or dual-channel efforts by an impressive 300%, highlighting the potency of Publicis Groupe's strategies. Case studies on the efficiency of integrated marketing strategies illustrate the , reinforcing the critical need for a in today's competitive landscape.

Conclusion
The advertising landscape is experiencing a profound transformation, fueled by innovative strategies that emphasize creativity, data integration, and emotional engagement. The brands featured in this article exemplify how contemporary marketing approaches can resonate effectively with audiences and yield substantial results. By adopting these innovative strategies, companies can enhance their brand presence and cultivate deeper connections with consumers.
From MediaNug's emphasis on creator-led content to Wieden+Kennedy's narrative-driven campaigns, each brand demonstrates a distinctive approach that harnesses creativity and analytics. Ogilvy's fusion of data with creative solutions, Droga5's compelling storytelling, and BBDO's focus on emotional connections further illustrate the diverse tactics reshaping the advertising industry. Meanwhile, Leo Burnett's iconic character-driven campaigns and TBWA's disruptive strategies highlight the necessity of standing out in a crowded marketplace. Finally, McCann and Publicis Groupe showcase how localization and integrated marketing empower brands to connect meaningfully with their target audiences.
As the marketing landscape evolves, it is crucial for brands to embrace these innovative strategies to stay competitive. By prioritizing authenticity, emotional resonance, and data-driven insights, businesses can not only meet the demands of today's consumers but also lay the groundwork for future success. Engaging with these transformative advertising practices is not merely beneficial; it is essential for brands aiming to thrive in 2025 and beyond.
Frequently Asked Questions
What is MediaNug and what services do they offer?
MediaNug is a company that focuses on creator-led content to help brands connect with their audiences. They offer full-service user-generated content (UGC) video production and proprietary PerformanceNug Creative Packages, which are designed to enhance brand engagement and improve marketing metrics.
How does MediaNug help brands lower customer acquisition costs?
MediaNug leverages social media platforms like TikTok and Instagram to create authentic content that resonates with audiences, which can lead to lower customer acquisition costs and enhanced return on ad spend.
What are PerformanceNug Creative Packages?
PerformanceNug Creative Packages are proprietary offerings from MediaNug that optimize content strategy by integrating analytics into the creative process, helping brands make informed decisions that improve outcomes.
What marketing benefits have brands experienced by using MediaNug's services?
Brands that utilize MediaNug's services have reported significant improvements in their marketing metrics, including increased engagement and conversions, due to the focus on data-driven content.
What is Wieden+Kennedy known for in the advertising industry?
Wieden+Kennedy is known for its creativity and groundbreaking campaigns, such as Nike's 'Just Do It.' The agency excels at intertwining storytelling with cultural relevance, creating advertisements that resonate with audiences and foster brand loyalty.
How does Wieden+Kennedy engage consumers through advertising?
Wieden+Kennedy invites brands to engage in meaningful conversations with consumers, transforming advertisements into cultural touchpoints that inform and inspire action.
What is Ogilvy's approach to marketing solutions?
Ogilvy merges creativity with data analytics to craft marketing solutions that are visually captivating and rooted in extensive data analysis, ensuring that creative choices are guided by consumer insights.
What statistics highlight the importance of data in marketing according to Ogilvy?
As of 2025, 80% of professionals rely on data to inform their strategies, and 44% of marketers believe that the data they have about their target audiences is of high quality, emphasizing the critical role of analytics in enhancing consumer engagement.
Why is video content significant in today's marketing landscape according to Ogilvy?
In 2023, 91% of businesses utilized video as a promotional tool, highlighting the relevance of visually compelling content in engaging audiences and driving conversions in the dynamic market.
List of Sources
- MediaNug: Revolutionizing Brand Engagement with Creator-Led Content
- The impact of user-generated content on customer acquisition (https://aicontentfy.com/en/blog/impact-of-user-generated-content-on-customer-acquisition)
- socialnative.com (https://socialnative.com/articles/2025-creator-marketing-statistics)
- The Impact of User-Generated Content on Customer-Centric Digital Marketing (https://thriveagency.com/news/the-impact-of-user-generated-content-on-customer-centric-digital-marketing)
- 50 UGC Statistics + Strategic Implications for Your Brand in 2025 - inBeat Agency (https://inbeat.agency/blog/ugc-statistics)
- Ad revenue: Creators beat traditional media in 2025 | MediaNug posted on the topic | LinkedIn (https://linkedin.com/posts/medianug_creator-content-set-to-overtake-professionally-activity-7338595890334437376-o6es)
- Wieden+Kennedy: Pioneering Creative Campaigns that Reshape Advertising
- OP 20 STORYTELLING MARKETING STATISTICS 2026 REVEAL SHOCKING BRAND ENGAGEMENT SURGE (https://amraandelma.com/storytelling-marketing-statistics)
- Storytelling Statistics By Marketing, Brand, Demographics And Content (2025) (https://electroiq.com/stats/storytelling-statistics)
- higocreative.com (https://higocreative.com/blog/storytelling-marketing-statistics)
- leapmesh.com (https://leapmesh.com/storytelling-marketing-statistics)
- marketingltb.com (https://marketingltb.com/blog/statistics/storytelling-statistics)
- Ogilvy: Merging Creativity and Data for Impactful Marketing Solutions
- Marketing Statistics: 100+ Insights for 2026 (https://salesforce.com/marketing/marketing-statistics)
- A conversation with marketers about AI: Ogilvy’s Report on AI in Marketing (https://medium.com/@cherong11/a-conversation-with-marketers-about-ai-ogilvys-report-on-ai-in-marketing-d63079773b8c)
- firstpagesage.com (https://firstpagesage.com/marketing-analytics-statistics)
- online.mason.wm.edu (https://online.mason.wm.edu/blog/data-analytics-in-digital-marketing)
- 2026 Marketing Statistics, Trends, & Data (https://hubspot.com/marketing-statistics)
- Droga5: Crafting Compelling Narratives that Engage Consumers
- OP 20 STORYTELLING MARKETING STATISTICS 2026 REVEAL SHOCKING BRAND ENGAGEMENT SURGE (https://amraandelma.com/storytelling-marketing-statistics)
- WATCH: Amazon Books brings reading to life in vibrant new campaign (https://marketing-beat.co.uk/2025/07/24/amazon-books-droga5-campaign)
- Storytelling Statistics By Marketing, Brand, Demographics And Content (2025) (https://electroiq.com/stats/storytelling-statistics)
- higocreative.com (https://higocreative.com/blog/storytelling-marketing-statistics)
- Droga5, part of Accenture Song, gives readers the power to bring books to life in a new advertising campaign for Amazon Books – Marketing Communication News (https://marcommnews.com/droga5-part-of-accenture-song-gives-readers-the-power-to-bring-books-to-life-in-a-new-advertising-campaign-for-amazon-books)
- Leo Burnett: Transforming Brands with Iconic Creative Campaigns
- TOP 25 QUOTES BY LEO BURNETT | A-Z Quotes (https://azquotes.com/author/2193-Leo_Burnett)
- Inspirational Quotes by Leo Burnett (American Advertising Executive) – Inspirational Quotations (https://inspiration.rightattitudes.com/authors/leo-burnett)
- 100+ Branding Statistics for 2025: Trends and Insight (https://shapo.io/blog/branding-statistics)
- 2026 Marketing Statistics, Trends, & Data (https://hubspot.com/marketing-statistics)
- spielcreative.com (https://spielcreative.com/blog/marketing-statistics-2025)
- TBWA: Disrupting the Norm with Innovative Advertising Strategies
- amraandelma.com (https://amraandelma.com/consumer-trust-in-advertising-statistics)
- 42 Great Quotes About Advertising — 42courses.com (https://42courses.com/blog/home/great-quotes-about-advertising)
- 10 Must-Know NY Advertising Agencies for 2025 Success (https://overskies.com/blog/10-must-know-ny-advertising-agencies-for-2025-success)
- Grey: Delivering Creative Solutions that Drive Brand Success
- TOP 20 CREATIVE THINKING MARKETING STATISTICS 2025 | Amra And Elma LLC (https://amraandelma.com/creative-thinking-marketing-statistics)
- Top 40 Branding Statistics For 2025 To Shape Your Strategy (https://digitalsilk.com/digital-trends/top-branding-statistics)
- 40 Branding Quotes to Inspire Your Creative Journey (https://htmlburger.com/blog/branding-quotes)
- 100 Brilliant Creativity Statistics, Facts and Trends for 2024 (https://createandgrow.com/creativity-statistics)
- 152 Marketing Quotes To Inspire Your Next Great Campaign (https://copypress.com/kb/resources/marketing-quotes)
- McCann: Crafting Global Campaigns that Resonate Locally
- McCann Content Studios turns 2; Reports 125% YoY growth (https://campaignlive.com/article/mccann-content-studios-turns-2-reports-125-yoy-growth/1938653)
- Local marketing for global brands: Stand out in your market (https://veracontent.com/mix/local-marketing-global-brands)
- The Community Foundation Northern Ireland - charitable foundation (https://communityfoundationni.org/?cat=case_studies)
- forbes.com (https://forbes.com/councils/forbescommunicationscouncil/2025/05/22/how-global-brands-can-avoid-cultural-missteps-in-new-markets)
- Publicis Groupe: Empowering Brands with Integrated Marketing Solutions
- Publicis upgrades annual forecast; North America biz grew 7.1% (https://mmm-online.com/news/publicis-upgrades-annual-forecast-north-america-biz-grew-7-1)
- 55 marketing statistics you want to know for 2025 planning (https://optimizely.com/insights/blog/marketing-statistics)
- forbes.com (https://forbes.com/sites/shamahyder/2018/11/29/why-integrated-marketing-is-the-future)
- The impact of integrated marketing communications on consumer buying decisions: Evidence from Zain telecom (https://sciencedirect.com/science/article/pii/S000169182501008X)






