
Introduction
Crafting engaging Instagram Reels is not just important; it’s essential in a landscape where attention spans are fleeting and competition is fierce. Have you ever wondered what makes certain Reels stand out? By understanding audience interests and leveraging proven strategies, creators can transform their content into attention-grabbing hooks that resonate deeply. What truly sets apart successful Reels from the rest? Exploring the art and science of creating compelling hooks reveals strategies for engagement and the nuances of audience connection that can elevate a simple video into a viral sensation.
Furthermore, consider this: the right hook can make all the difference in capturing your audience's attention. By delving into effective techniques and real-world examples, we can uncover how to create Reels that not only attract views but also foster genuine connections. Ready to elevate your content? Let’s dive into the strategies that can turn your Reels into must-watch experiences.
Understand Your Audience's Interests
To effectively engage your audience, begin by analyzing their interests through social media insights. This tool provides valuable information on demographics, engagement patterns, and material preferences. For instance, in 2026, the largest age group on Instagram is 25-34, making it crucial to tailor your content for this demographic. Identify trends in the types of information that resonate most with your audience - whether they prefer educational, entertaining, or inspirational material. If DIY content garners significant interaction, consider crafting Instagram reel hooks that highlight quick tips or unexpected transformations.
As Sam Oliver, a Social Media Strategist, points out, "As you get bigger, engagement naturally drops a bit; more casual followers, fewer proper die-hard fans, so reach takes a knock even if your numbers look decent." Furthermore, employ interactive elements such as polls and questions in your stories to solicit direct feedback from your audience regarding their preferences. This proactive strategy not only shapes your content approach but also fosters a sense of community and connection with your followers.
Remember, avoid constant posting without intention, as this can dilute message clarity and interaction.

Craft Compelling and Relevant Hooks
To create effective Instagram Reel hooks, prioritize clarity and intrigue within the first few seconds. Start with a bold statement or a question that serves as one of the best Instagram Reel hooks, such as 'Did you know you can transform your space in just 5 minutes?' This approach immediately invites viewers to engage further.
Incorporating urgency can enhance effectiveness, especially when using Instagram Reel hooks such as 'Don't miss out on...' or 'Here's a quick tip before it’s too late!' to create a sense of immediacy. Furthermore, incorporating relatable scenarios or humor as Instagram Reel hooks can foster a personal connection with your audience. For instance, beginning with "Ever felt overwhelmed by clutter?" resonates deeply and encourages viewers to reflect on their own experiences.
Ensure that your Instagram Reel hooks align with your brand voice and the overall message of your material, as this consistency fosters trust and interaction with your audience. Remember, the ideal length for most viral Reels is between 8 and 19 seconds, and utilizing rising audio trends instead of saturated audio can significantly enhance your reach.
Don't forget to include captions to improve watch time and accessibility, and consider using pattern interrupts to capture attention effectively. Avoid common pitfalls such as weak openings or excessive editing to maximize your content's potential.

Test and Optimize Hook Performance
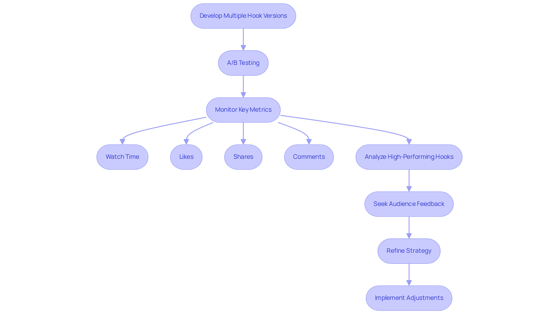
To maximize the effectiveness of your Instagram reel hooks, it’s essential to implement a robust testing strategy. Start by developing multiple versions of your attention-grabbers and employ A/B testing to identify which variations yield the highest engagement rates. Key metrics to monitor include:
- Watch time
- Likes
- Shares
- Comments
For instance, if one lure generates significantly more shares than another, analyze its components - was it the wording, a sense of urgency, or its relatability that resonated? Utilize the platform's analytics features to track these metrics over time, allowing for informed adjustments to your strategies.
Furthermore, actively seek feedback from your audience through comments or direct messages to discover what they find most engaging. This iterative approach will refine your strategy, ensuring that your Instagram reel hooks remain relevant and effective. Remember, a striking 79% of users made a purchase after viewing Instagram reel hooks on the platform, highlighting the importance of optimizing your content. Aim for an average engagement rate of 3.5% per post to ensure your hooks are performing well.
Additionally, starting with a test budget of at least $5 per day for social media ads can enhance your testing strategy. Avoid overly polished content, as it often underperforms on Instagram; authenticity is key. By following these guidelines, you can create compelling attention grabbers that not only engage your audience but also drive results.

Conclusion
Crafting engaging Instagram Reel hooks is crucial for capturing audience attention in today’s crowded digital landscape. By understanding your audience's interests and creating compelling hooks, you can significantly enhance viewer engagement and drive results. This strategic approach not only fosters a deeper connection with your followers but also aligns your content with their preferences, ensuring that each reel resonates meaningfully.
Key insights emphasize the importance of tailoring content to specific demographics. Utilize bold and relatable hooks that spark curiosity, and implement robust testing strategies to refine performance. By leveraging tools such as social media insights and analytics, you can identify which hooks perform best and make informed adjustments to your strategies. Furthermore, incorporating urgency and authenticity plays a crucial role in engaging viewers and encouraging interaction.
Ultimately, the effectiveness of Instagram Reel hooks lies in their ability to connect with the audience on a personal level while delivering valuable content. As competition increases, prioritizing audience insights and optimizing engagement strategies will be critical. Embrace these best practices to elevate your Instagram presence and transform your reels into powerful tools for connection and conversion.
Frequently Asked Questions
How can I understand my audience's interests?
You can analyze your audience's interests by using social media insights, which provide information on demographics, engagement patterns, and material preferences.
What is an important demographic to consider for Instagram content in 2026?
In 2026, the largest age group on Instagram is 25-34, making it crucial to tailor your content for this demographic.
What types of content should I focus on based on audience preferences?
Identify trends in the types of information that resonate with your audience, such as educational, entertaining, or inspirational material. For example, if DIY content receives significant interaction, consider creating Instagram reel hooks that highlight quick tips or unexpected transformations.
What does Sam Oliver suggest about engagement as an audience grows?
Sam Oliver, a Social Media Strategist, points out that as your audience grows, engagement may naturally drop a bit, leading to more casual followers and fewer die-hard fans, which can affect reach even if your follower numbers look good.
How can I engage my audience directly?
You can engage your audience directly by employing interactive elements such as polls and questions in your stories, which solicit feedback on their preferences.
What should I avoid when posting content on social media?
Avoid constant posting without intention, as it can dilute message clarity and interaction with your audience.






