
Introduction
In today’s fast-paced digital landscape, brands are increasingly recognizing pay-per-click (PPC) marketing as a crucial strategy for enhancing visibility and driving growth. This article delves into ten of the top PPC marketing companies that not only optimize ad spend but also employ innovative techniques to elevate brand performance.
With a plethora of options available, how can businesses determine which agency will genuinely enhance their marketing efforts and deliver measurable results? By exploring the unique strengths and strategies of these leading agencies, we uncover the key to launching successful PPC campaigns.
MediaNug: Creative Performance Agency for Social Media Success
MediaNug stands out as a premier creative performance agency, specializing in user-generated content (UGC) video production tailored for social media platforms. By focusing on high-performing, , MediaNug significantly reduces cost-per-acquisition (CPA) and boosts return on ad spend (ROAS) for brands. Their comprehensive suite of services includes:
- Performance-driven creative packages
- A
All meticulously crafted to optimize across platforms like TikTok, Meta, and YouTube Shorts.
This innovative approach not only enhances engagement but also drives measurable growth across various sectors, including e-commerce and lifestyle. Did you know that ? This demonstrates the tangible advantages of integrating into digital advertising strategies. MediaNug empowers creators by ensuring fair compensation for every project through NugVerse, allowing them the freedom to showcase their unique styles. This strategy not only supports creators but also , positioning MediaNug as one of the in the evolving landscape of PPC promotion.
To maximize the , brands should actively monitor and moderate submissions to maintain quality and relevance. This ensures that the content resonates with audiences. Furthermore, engaging with participants can amplify the impact of UGC, making it an essential component of any successful promotional strategy. Are you ready to elevate your brand's advertising efforts with MediaNug's expertise?

Disruptive Advertising: Innovators in PPC Strategy
In the PPC promotional landscape, Disruptive Advertising is recognized as one of the due to its innovative strategies that seamlessly align with business objectives. By blending creative problem-solving with analytical insights, they optimize marketing efforts across various platforms, ensuring that every dollar spent is maximized. Their unwavering commitment to transparency and measurable results has established them among the in the industry.
In 2026, brands collaborating with Disruptive Advertising, one of the , reported , with driving substantial growth. For example, businesses implementing their strategies have seen to 50% higher than those relying solely on organic traffic. Furthermore, a staggering 93% of marketers recognize PPC as effective, especially when implemented by the , with well-optimized strategies yielding an average return of $2 for every $1 invested.
This focus on with broader business goals not only enhances performance but also helps the achieve in an increasingly competitive digital landscape, especially in light of the . Are you ready to elevate your marketing strategy? Engage with Disruptive Advertising today and experience the difference.

KlientBoost: Data-Driven PPC Management for Maximum ROI
KlientBoost is recognized as one of the , standing out in the realm of data-driven PPC management by leveraging advanced analytics to significantly enhance the performance of advertising initiatives. Their approach encompasses thorough keyword research, , and targeted ad placements, all meticulously designed to maximize . Notably, has proven to be a game changer; research indicates that campaigns employing this method can see conversion rate improvements of up to 49%. Furthermore, companies typically earn $2 for every $1 spent on PPC, with ROI soaring as high as 800% for well-optimized campaigns.
With a remarkable track record of by an average of 63% within just three months, KlientBoost has established itself as one of the for brands eager to refine their . As global search ad spending is projected to hit $351.55 billion by 2025, the urgency to invest in has never been greater. Are you ready to elevate your digital marketing efforts? Engage with KlientBoost today and unlock your brand's potential.

AdVenture Media Group: Tailored PPC Solutions for Diverse Industries
AdVenture Media Group is among the , standing out as a leader in delivering across diverse industries, including e-commerce, healthcare, and technology. Their innovative flat-fee pricing model empowers businesses of all sizes to access top-notch without straining their budgets. By focusing on and continuous improvement, AdVenture Media Group effectively helps clients achieve their .
Are you ready to elevate your marketing strategy? With proven expertise and a commitment to excellence, AdVenture Media Group is recognized as one of the to help you navigate the complexities of . Engage with us today to discover how we can drive your success.
JumpFly: Exceptional PPC Management and Client Support
JumpFly is recognized as one of the , standing out for its exceptional client support. This agency doesn’t just manage campaigns; it fosters open lines of communication with clients, ensuring their are met promptly and effectively. By emphasizing , JumpFly crafts and oversees that not only drive results but also nurture strong, lasting connections with clients.
Why settle for generic solutions when you can have a strategy designed specifically for your business? JumpFly’s commitment to personalized service means that every campaign is crafted with your unique goals in mind. This approach not only enhances performance but also builds trust and collaboration, essential elements for long-term success.
In addition, JumpFly’s positions it among the and speaks volumes. With numerous successful case studies showcasing for clients, it’s clear that their methods yield tangible results. Are you ready to elevate your PPC strategy? Engage with JumpFly today and experience the difference that expert management and dedicated support can make.
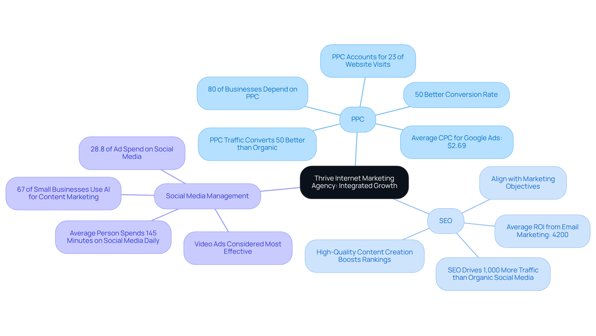
Thrive Internet Marketing Agency: Comprehensive Growth Through PPC
Thrive Internet Promotion Agency is recognized as one of the , offering a comprehensive suite of , including PPC, SEO, and social media management. This integrated approach ensures that the strategies employed by the align seamlessly with broader promotional initiatives, maximizing effectiveness and driving growth. Consider this: . This statistic not only highlights Thrive's commitment to delivering measurable results but also underscores the importance of .
As we look ahead to the evolving digital landscape of 2026, leveraging integrated tactics becomes essential for brands seeking sustained success. To enhance your marketing strategy, regularly assess and , a practice employed by the , to ensure they align with your overall marketing objectives. This guarantees that every advertising dollar contributes to improved performance and growth.

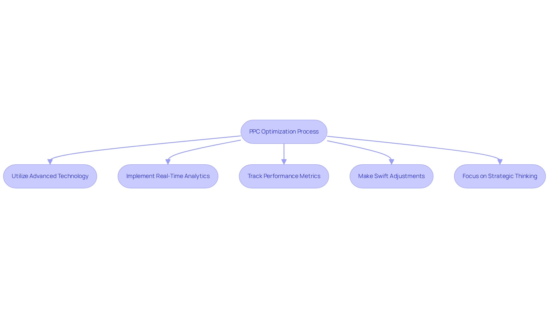
WebFX: Technology-Driven PPC Optimization
WebFX utilizes advanced technology to optimize PPC campaigns, establishing itself as one of the that delivers impressive results for its clients. Their proprietary tools and analytics allow for real-time tracking of performance metrics, facilitating swift adjustments and enhancements. Industry experts emphasize that accurate cross-platform tracking is essential for maximizing customer engagement at critical moments in the buyer's journey.
Looking ahead to 2026, the focus on real-time analytics will be crucial, with anticipated to serve as the foundation for sustainable, privacy-conscious advertising. Savannah Swanson asserts that ' requires more intelligent approaches and not merely larger budgets,' underscoring the need for .
WebFX's dedication to has empowered numerous brands to achieve remarkable growth, showcasing how the utilize to drive PPC success.

Power Digital: Performance Marketing Experts in PPC
Power Digital is recognized as one of the , standing out as a performance marketing agency that excels in and is for its clients. Did you know that social platforms are projected to account for nearly 32% of US digital ad expenditure by 2026? This statistic underscores the importance of . Power Digital employs and innovative approaches to ensure that every advertising dollar is spent wisely.
Furthermore, with the anticipated expansion of social platforms, Power Digital leverages advanced analytics to continuously assess performance and implement data-driven modifications. This commitment to not only enhances the effectiveness of promotions but also positions clients for success in the evolving digital landscape of 2026. In this environment, where AI-driven automation and first-party data are becoming essential for successful PPC strategies, Power Digital is recognized as one of the , ready to guide clients through these changes.
In addition, their dedication to optimizing campaigns in real-time means that clients can adapt swiftly to market shifts, ensuring they remain competitive. Are you ready to elevate your PPC approach? Engage with Power Digital today and discover how their expertise can transform your advertising efforts.

Directive Consulting: B2B PPC Specialists
As one of the , Directive Consulting stands at the forefront of , expertly generating qualified leads and driving revenue growth for tech and SaaS companies. Their comprehensive approach - rooted in , creative testing, and targeted ad placements - ensures that campaigns resonate with the right audience. This expertise in B2B promotion positions Directive as a valuable partner for businesses eager to enhance their .
Furthermore, consider the impact of a well-executed provided by the : companies that leverage these tactics often see . Directive's commitment to understanding client needs and market dynamics allows them to tailor campaigns that not only attract attention but also foster lasting relationships with potential customers.
In addition, their track record speaks volumes. By showcasing , Directive illustrates how their strategies have transformed businesses, creating a compelling desire for prospective clients to engage with their services.
So, are you ready to elevate your digital marketing efforts? Connect with Directive Consulting today and discover how their expertise can drive your business forward.

SmartSites: Creative Strategies for Competitive PPC Marketing
SmartSites, among the , stands out by crafting innovative strategies that prioritize and -crucial elements for capturing audience attention in 2026. Their approach seamlessly merges creativity with , and .
Furthermore, by employing cutting-edge tactics and adapting to evolving industry trends, SmartSites empowers brands to differentiate themselves in a competitive digital landscape. The impact of cannot be overstated; studies reveal that ads featuring dynamic imagery can significantly boost click-through rates. Compelling copy that addresses user needs fosters deeper connections and enhances conversion rates.
As industry leaders emphasize, the future of the hinges on creating visually appealing and contextually relevant ads that resonate with target audiences. This makes SmartSites a key player in this . Are you ready to elevate your PPC strategy? Engage with SmartSites today to harness the power of innovative marketing.

Conclusion
The landscape of PPC marketing is continually evolving, and selecting the right agency can dramatically influence a brand's performance. This article highlights ten of the best PPC marketing companies that excel in their strategies and offer tailored solutions to meet diverse business needs. By leveraging innovative techniques, data-driven insights, and a commitment to client success, these agencies empower brands to achieve significant growth and maximize their return on investment.
Key insights from the article underscore the importance of user-generated content, data analytics, and personalized service in PPC campaigns. Companies like MediaNug and KlientBoost demonstrate how creative approaches and rigorous testing can lead to remarkable results. In contrast, agencies like Disruptive Advertising and Thrive Internet Marketing Agency emphasize the need to align PPC strategies with broader business objectives. Furthermore, the commitment of agencies like JumpFly and Power Digital to exceptional client support and real-time optimization highlights the value of collaboration in achieving advertising success.
As businesses navigate the complexities of digital marketing, engaging with one of these top PPC marketing companies can be a game-changer. The insights shared in this article not only highlight the potential for improved performance but also serve as a call to action for brands looking to enhance their advertising strategies. Embracing innovative PPC solutions is essential for staying competitive and driving sustainable growth in an ever-changing marketplace.
Frequently Asked Questions
What is MediaNug and what services do they offer?
MediaNug is a creative performance agency specializing in user-generated content (UGC) video production for social media platforms. Their services include UGC video production, performance-driven creative packages, and a self-service UGC platform, all aimed at optimizing paid media campaigns on platforms like TikTok, Meta, and YouTube Shorts.
How does MediaNug help brands with their advertising?
MediaNug helps brands by significantly reducing cost-per-acquisition (CPA) and boosting return on ad spend (ROAS) through high-performing, creator-led content. Their approach not only enhances engagement but also drives measurable growth across sectors like e-commerce and lifestyle.
What is NugVerse and how does it benefit creators?
NugVerse is a platform that empowers creators by ensuring fair compensation for every project. It allows creators to showcase their unique styles, supporting them while enhancing brand authenticity.
What should brands do to maximize the effectiveness of UGC campaigns?
Brands should actively monitor and moderate UGC submissions to maintain quality and relevance, ensuring the content resonates with audiences. Engaging with participants can also amplify the impact of UGC.
What distinguishes Disruptive Advertising in the PPC promotional landscape?
Disruptive Advertising is recognized for its innovative strategies that align with business objectives, blending creative problem-solving with analytical insights to optimize marketing efforts across various platforms.
What results have brands seen by collaborating with Disruptive Advertising?
Brands collaborating with Disruptive Advertising reported impressive returns on investment, with customized PPC solutions driving growth and conversion rates soaring to 50% higher than those relying solely on organic traffic.
How effective is PPC according to marketers?
A staggering 93% of marketers recognize PPC as effective, especially when implemented by the best PPC marketing companies, with well-optimized strategies yielding an average return of $2 for every $1 invested.
What is KlientBoost known for in PPC management?
KlientBoost is known for its data-driven PPC management, leveraging advanced analytics to enhance advertising performance through thorough keyword research, A/B testing, and targeted ad placements.
What impact does A/B testing have on PPC campaigns?
A/B testing can lead to conversion rate improvements of up to 49%, making it a game changer for PPC campaigns.
What is the projected growth for global search ad spending, and why is it important?
Global search ad spending is projected to hit $351.55 billion by 2025, highlighting the urgency for brands to invest in effective PPC strategies to stay competitive.
List of Sources
- MediaNug: Creative Performance Agency for Social Media Success
- Creator-led ads drive 70% higher CTR and 159% higher engagement (https://emarketer.com/content/creator-led-ads-drive-70--higher-ctr-159--higher-engagement)
- 50 UGC Statistics + Strategic Implications for Your Brand in 2025 - inBeat Agency (https://inbeat.agency/blog/ugc-statistics)
- ADWEEK Brand Advantage: Legacy Brands Set a New Tone for 2026 (https://adweek.com/brand-marketing/adweek-brand-advantage-legacy-brands-set-a-new-tone-for-2026)
- Question of the Week: Adland’s 2026 predictions on creators, ad agencies and talent (https://campaignlive.com/article/question-week-adlands-2026-predictions-creators-ad-agencies-talent/1943071)
- digiday.com (https://digiday.com/marketing/in-graphic-detail-heres-what-the-creator-economy-is-expected-to-look-like-in-2026)
- Disruptive Advertising: Innovators in PPC Strategy
- Disruptive Advertising Turns 10! | Disruptive Advertising (https://disruptiveadvertising.com/blog/marketing/disruptive-advertising-turns-10)
- Digital Advertising Hit By 'Perfect Storm' Of Disruption In Late 2025 (https://mediapost.com/publications/article/411731/digital-advertising-hit-by-perfect-storm-of-disr.html?edition=141119)
- ninjapromo.io (https://ninjapromo.io/ppc-statistics)
- Inside Taiwo Agboola’s 10-Year Journey, Disruptive Advertising – THISDAYLIVE (https://thisdaylive.com/2025/04/05/inside-taiwo-agboolas-10-year-journey-disruptive-advertising-2)
- KlientBoost: Data-Driven PPC Management for Maximum ROI
- KlientBoost Reviews 2025 - See How We Can Get You Results (https://klientboost.com/results)
- 10 Best PPC Agencies to Maximize ROI in 2026 - Designity (https://designity.com/blog/best-ppc-agency)
- Top 50 Pay Per Click Agencies in 2026 – Ranked & Reviewed (https://onelittleweb.com/top-agencies/ppc-services)
- ninjapromo.io (https://ninjapromo.io/ppc-statistics)
- AdVenture Media Group: Tailored PPC Solutions for Diverse Industries
- Top 20 PPC Agencies in USA 2026 | Highest ROI PPC Services (https://iconier.com/top-ppc-agencies-usa-2026)
- Top 10 PPC News-Parade from December 5 to 12, 2025 - Paid Search Association (https://paidsearch.org/top-10-ppc-news-parade-from-december-5-to-12-2025)
- 25 Best PPC Agencies in the US in 2026 - ScalixAI | Launch your Google Ads with an ex-Googler (https://scalixai.com/blog/best-ppc-agencies-in-us-in-2026)
- How Much Does PPC Management Cost? Pricing, Fee Models + What’s Fair to Pay (https://hawksem.com/blog/ppc-management-price)
- PPC Statistics | Trusted Stats & Exclusive Data | Reboot Online (https://rebootonline.com/ppc-statistics)
- JumpFly: Exceptional PPC Management and Client Support
- digitalsilk.com (https://digitalsilk.com/digital-trends/top-ppc-statistics)
- 24 Up-To-Date PPC Statistics to Know in 2026 (https://backlinko.com/ppc-statistics)
- JumpFly Expands Digital Marketing Services with Comprehensive Email Marketing Solutions (https://tradingview.com/news/reuters.com,2025-03-28:newsml_NFC4r7ZKB:0-jumpfly-expands-digital-marketing-services-with-comprehensive-email-marketing-solutions)
- PPC Stats & Benchmarks 2025: 120+ Insights for Success (https://blog.coupler.io/ppc-statistics)
- Thrive Internet Marketing Agency: Comprehensive Growth Through PPC
- 55 marketing statistics you want to know for 2025 planning (https://optimizely.com/insights/blog/marketing-statistics)
- Thrive Internet Marketing Agency Celebrates 20 Years of Growth and Global Impact (https://thriveagency.com/news/thrive-internet-marketing-agency-celebrates-20-years-of-growth-and-global-impact)
- PPC Statistics for 2026 To Help You in 2026 (https://seo.com/blog/ppc-statistics)
- Top PPC Statistics for 2026 [The Complete List] (https://cropink.com/ppc-statistics)
- WebFX: Technology-Driven PPC Optimization
- The 10 Biggest 2026 Adtech Trends to Watch Out For (https://webfx.com/blog/ppc/adtech-trends)
- 6 PPC Trends to Follow in 2026 for ROI Growth (https://webfx.com/blog/ppc/ppc-trends)
- Paid Media Trends for 2026: AI with Guardrails, Channel Diversification, & Retargeting (https://greenlanemarketing.com/resources/articles/paid-media-ppc-trends-predictions-for-2026)
- Understanding How PPC Advertising Performs in the 2026 Marketing Landscape (https://digitaljournal.com/pr/news/indnewswire/understanding-ppc-advertising-performs-2026-1565022476.html)
- PPC Trends 2026: AI, Automation, And The Fight For Visibility (https://searchenginejournal.com/ppc-trends-2026-ai-automation-and-the-fight-for-visibility/558870)
- Power Digital: Performance Marketing Experts in PPC
- Performance Marketing in 2026 (Playbook to Drive ROI) (https://bigcommerce.com/articles/ecommerce/performance-marketing)
- M+C Saatchi Performance Wins At Meta Reels Impact Awards | M+C Saatchi Performance (https://mcsaatchiperformance.com/news/performance-marketing-trends-2026)
- Amazon Advertising 2026: Winning PPC Strategies & Ad Tips (https://salesduo.com/blog/amazon-advertising-2026-ppc-strategy-campaign-optimization)
- diamond-group.co (https://diamond-group.co/blog/7-ppc-trends-every-marketer-needs-to-know-in-2026)
- PPC Trends 2026: AI, Automation, And The Fight For Visibility (https://searchenginejournal.com/ppc-trends-2026-ai-automation-and-the-fight-for-visibility/558870)
- Directive Consulting: B2B PPC Specialists
- 50+ Lead Generation Statistics: Channel Benchmarks & Trends for 2026 (https://designrush.com/agency/digital-marketing/lead-generation/trends/lead-generation-statistics)
- The Future of Lead Generation: 6 Trends to Watch in 2026 (https://theedigital.com/blog/lead-generation-trends)
- leverdigital.co.uk (https://leverdigital.co.uk/post/10-ppc-statistics-every-b2b-marketer-needs-to-know)
- 2026 B2B Lead Generation Tactics That Will Deliver Higher ROI - Three29 (https://three29.com/b2b-lead-generation-tactics-that-will-deliver-roi-in-2026)
- PPC Agency for B2B | Directive (https://directiveconsulting.com/services/ppc-agency)
- SmartSites: Creative Strategies for Competitive PPC Marketing
- PPC Trends 2026: AI, Automation, And The Fight For Visibility (https://searchenginejournal.com/ppc-trends-2026-ai-automation-and-the-fight-for-visibility/558870)
- diamond-group.co (https://diamond-group.co/blog/7-ppc-trends-every-marketer-needs-to-know-in-2026)
- The BEST PPC Strategies for 2026 (https://exposureninja.com/blog/paid-media-strategies)
- Unlock ROI Growth: Top 6 PPC Trends for 2026 (https://digitaljournal.com/pr/news/indnewswire/unlock-roi-growth-top-6-1917247316.html)
- Emerging PPC Trends Shaping Digital Advertising in 2026 - Digital ByteTeck (https://digitalbyteteck.com/emerging-ppc-trends-2026)






