
Introduction
In a rapidly evolving digital landscape, influencers are increasingly seeking innovative tools to enhance their engagement and growth. Did you know that the influencer marketing industry is projected to reach a staggering $33 billion by 2025? This remarkable figure underscores the importance of leveraging the right apps, which can be the game-changer that sets creators apart. However, with countless options available, how can influencers identify the essential applications that will truly elevate their content and maximize their impact?
This article delves into ten must-have apps that not only streamline content creation but also empower influencers to connect more effectively with their audiences and drive measurable growth. By exploring these tools, influencers can enhance their strategies and ensure they remain at the forefront of this dynamic industry.
MediaNug: Optimize Creator-Led Content for Maximum Engagement
MediaNug excels in developing high-performing, creator-led material tailored for apps for influencers such as TikTok and Instagram. Did you know that creator-led campaigns deliver an average ROI of $5.78 for every dollar spent? This figure is nearly double that of traditional digital ads, showcasing the power of data-driven insights. By leveraging these insights, content creators can refine their strategies with apps for influencers, significantly lowering costs per acquisition (CPA) while enhancing return on ad spend (ROAS).
Furthermore, MediaNug's NugVerse includes apps for influencers that empower content creators to earn fair compensation for every project, granting them the freedom to showcase their unique styles. By utilizing MediaNug's services and the right apps for influencers, creators can produce captivating videos that not only grab attention but also successfully transform viewers into dedicated followers and customers. In 2024, a remarkable 67% of creators reported increasing their use of video, particularly short-form formats. This trend highlights the growing importance of engaging visual storytelling.
In addition, by tapping into these trends, creators can leverage apps for influencers to ensure their material resonates with audiences and drives measurable growth. Are you ready to elevate your content strategy? Engage with MediaNug today and unlock the potential of creator-led campaigns.

Billo.app: Turn Creator Marketing into a Profitable Growth Channel
Billo.app stands out as one of the top apps for influencers, providing a comprehensive platform that empowers creators to forge meaningful relationships with brands and significantly enhances the production of user-generated content (UGC). This innovative app opens the door to a plethora of video job opportunities, allowing content creators to effectively monetize their creativity. By leveraging Billo's robust features, creators can streamline their content creation process, ultimately leading to increased earnings through fruitful brand collaborations, especially with apps for influencers.
Consider this: UGC-based ads have been shown to achieve click-through rates that are four times higher than traditional ads, alongside a remarkable 50% reduction in cost-per-click. This positions UGC as a lucrative avenue for content creators and apps for influencers looking to amplify their impact and earnings in 2025. Insights from successful collaborations facilitated by Billo.app reveal that creators not only boost their engagement but also cultivate lasting relationships with brands, transforming their creative pursuits into profitable growth channels.

Upfluence: Simplify Influencer Campaigns and Boost Engagement
Upfluence stands out as a comprehensive marketing platform that includes apps for influencers to streamline campaign management for both creators and brands. Upfluence provides robust apps for influencers that help identify key individuals, manage relationships, and track performance, enabling seamless collaboration between these parties. This platform not only simplifies the logistics of influencer campaigns but also enhances data-driven decision-making with apps for influencers.
By leveraging apps for influencers like Upfluence, influencers can monitor their campaign performance in real-time, allowing for timely adjustments that enhance engagement and reach. Marketing professionals have observed that effective campaign management tools, such as apps for influencers, can significantly improve performance metrics, with many reporting increased ROI and engagement rates. As Steven Lammertink aptly puts it, "Operationalizing marketing through creators within your own team can result in genuine instances of brands tripling their creative testing volume via creators."
With the marketing industry involving social media personalities projected to soar to $32.55 billion by the end of 2025, utilizing apps for influencers like Upfluence is essential for navigating the complexities of contemporary campaigns. They ensure that these personalities can maximize their impact and drive meaningful results. Furthermore, as adherence and brand safety come under greater scrutiny, Upfluence's capabilities in overseeing these elements become crucial for effective marketing strategies that utilize apps for influencers.

Influencity: Manage Collaborations and Track Performance Metrics
Influencity presents a powerful influencer management platform designed for seamless collaboration management. Did you know that the social media marketing sector is projected to grow from $21.1 billion in 2023 to $32.55 billion by 2025? This staggering growth underscores the importance of performance metrics in shaping effective marketing strategies. With features that allow creators to track performance metrics, users can analyze the effectiveness of their campaigns and make informed, data-driven decisions to refine their approaches.
For content creators aiming to maximize their impact and engagement, apps for influencers such as Influencity are invaluable. In fact, 69% of consumers depend on recommendations from social media personalities, highlighting the critical need for these influencers to monitor their performance closely. By doing so, they can establish trust and drive sales effectively. Furthermore, Influencity not only provides real-time analytics but also empowers users to adapt their strategies based on performance data, ensuring they stay competitive in a rapidly evolving landscape.
In addition, the ability to analyze and respond to performance metrics is essential for success in this dynamic environment. As the industry continues to expand, leveraging apps for influencers will be crucial for those looking to thrive. Are you ready to elevate your influencer marketing game? Engage with Influencity today and take the first step towards optimizing your campaigns.

HypeAuditor: Analyze Audience Metrics for Strategic Growth
HypeAuditor stands out as an AI-powered platform that empowers creators to scrutinize audience metrics and assess the authenticity of interactions. By providing in-depth insights into audience demographics and behaviors, it enables influencers to fine-tune their content strategies, ensuring a deeper connection with their followers. This analytical approach is crucial for driving strategic growth and boosting engagement, especially considering that 64% of consumers have made purchases based on recommendations from key opinion leaders (Influencer Marketing Hub).
As the social media marketing landscape continues to evolve, grasping the nuances of audience authenticity becomes essential. In fact, 81% of marketers regard this strategy as highly effective (Influencer Marketing Hub), highlighting the necessity for genuine connections. By leveraging apps for influencers such as HypeAuditor, content creators can refine their strategies based on audience insights, positioning themselves competitively in a market projected to reach $32.5 billion by 2025 (Influencer Marketing Hub).
Successful strategies for influencers increasingly hinge on data-driven decisions supported by apps for influencers. Notably, 87% of content requested from micro-influencers is short-form video, reflecting the growing demand for engaging and authentic content. Are you ready to elevate your influencer marketing game? Embrace the power of data and insights to connect with your audience like never before.

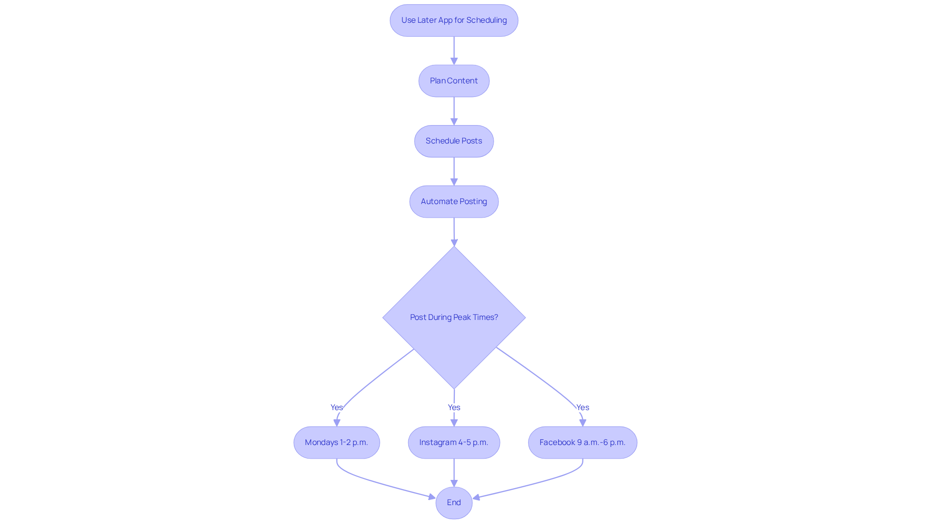
Later: Schedule and Automate Posts for Consistent Engagement
Later stands out as one of the best apps for influencers, serving as a powerful social media scheduling tool that empowers content creators to plan, schedule, and automate their posts across various platforms. By leveraging Later, creators can establish a consistent posting timetable - an essential strategy for sustaining audience interaction. Research indicates that brands experience up to a 30% increase in participation rates when they post regularly.
The platform's user-friendly interface allows individuals to visualize and manage their content effortlessly, saving valuable time and enabling a focus on producing high-quality posts. Insights from social media strategists highlight that maintaining a regular posting cadence not only keeps followers engaged but also enhances overall brand visibility.
As we look ahead to 2025, the benefits of automating social media posts are clear: content creators can boost their interaction metrics while dedicating more time to creativity and strategy, ultimately fostering growth and connection with their audience. To maximize engagement, consider posting during peak times - such as:
- Mondays from 1-2 p.m.
- 4-5 p.m. on Instagram
- 9 a.m.-6 p.m. on Facebook
With the influencer marketing industry projected to reach $33 billion by the end of 2025, apps for influencers like Later are essential for navigating this evolving landscape. Are you ready to elevate your social media strategy?

Canva: Create Stunning Visuals to Captivate Your Audience
Canva is a powerful design tool that empowers creators to craft visually striking graphics and engaging visuals for their social media platforms. With a vast library of templates and design elements at their fingertips, content creators can effortlessly produce professional-quality materials that not only capture attention but also enhance their brand identity. Studies indicate that well-crafted visuals significantly boost interaction rates, making it essential for content creators to leverage tools like Canva to attract and retain followers.
Furthermore, design professionals emphasize that effective visuals elevate an influencer's aesthetic while fostering deeper connections with their audience. This connection is crucial in driving growth and engagement in a competitive digital landscape. By utilizing Canva, creators can ensure their visuals resonate with their audience, ultimately leading to increased engagement and brand loyalty.
In addition, consider how your visuals can tell a story or convey a message that aligns with your brand values. Are you ready to elevate your content strategy? Engage with Canva today and transform your visual storytelling.
Linktree: Simplify Access to Your Content with One Link
Linktree empowers individuals to enhance their online presence by consolidating essential links into a single, user-friendly page. This tool proves invaluable for social media platforms that restrict the number of links allowed in bios, enabling influencers to effectively direct their audience to various resources, including apps for influencers, social media profiles, websites, and products. By simplifying access to multiple materials, Linktree not only improves user experience but also significantly increases audience engagement.
Data indicates that profiles utilizing link consolidation see improved interaction rates, as followers can easily access the information they seek without the hassle of sifting through numerous links. Social media experts advocate for this strategy, highlighting that a well-organized link-in-bio can drive higher traffic across platforms and create a more cohesive brand narrative. Notably, the influencer marketing sector is projected to reach $32.6 billion in market size by the end of 2025, underscoring the growing significance of apps for influencers such as Linktree.
Additionally, profiles with 1k-5k followers represent 36.6% of all link-in-bio users, and 77% of all link-in-bio users have fewer than 5,000 followers on Instagram, illustrating the specific demographics that benefit from Linktree. As Kiril, CEO & Co-Founder at influencers.club, states, '31 million Instagram users have a link-in-bio tool,' underscoring Linktree's popularity and market leadership.

TikTok Analytics: Refine Your Strategy with Performance Insights
TikTok Analytics offers creators vital insights into their performance, showcasing metrics like views, interaction rates, and audience demographics. Did you know that TikTok's average engagement rates range from 2.88% to 7.5%? Smaller creators often achieve the highest interaction levels, underscoring the value of authenticity and specialized content over sheer follower count.
Furthermore, by leveraging this data, influencers can refine their strategies using apps for influencers to better align with their audience's preferences. In addition, content creators should consider diversifying their marketing efforts across platforms such as Instagram Reels and YouTube Shorts. This approach not only mitigates risks associated with algorithm changes but also enhances their overall reach.
As creators analyze their performance metrics, they can identify trends and adjust their strategies accordingly. This ensures their content not only entertains but also drives measurable growth. Establishing digital connections with their audience is crucial for those looking to improve interaction and expand their following on the platform. Are you ready to take your TikTok strategy to the next level?

Buffer: Analyze Performance Across Social Media Platforms
Buffer serves as one of the leading apps for influencers, acting as a formidable social media management tool with robust analytics features that empower users to monitor their performance across diverse platforms. By delving into interaction metrics, content creators can pinpoint which types of material resonate most effectively with their audience, facilitating strategic adjustments to their marketing approaches. In 2025, the ability to reliably track performance is crucial, as 69% of consumers trust influencer recommendations over direct brand communication, underscoring the need for authentic engagement. As Shuai Guan aptly puts it, "Trust drives results: Micro-influencers are the MVPs."
Buffer's user-friendly interface streamlines the generation of detailed reports, offering actionable insights that enable influencers to fine-tune their social media strategies through various apps for influencers. Paul Stainton emphasizes, "And the only way to do that is by tracking these marketing metrics consistently." This data-driven methodology not only boosts visibility but also cultivates deeper connections with audiences, ultimately driving measurable growth in engagement and brand loyalty.
Moreover, the influencer marketing sector is projected to reach $32.55 billion globally by 2025, highlighting the increasing significance of performance analytics in apps for influencers. Buffer's capabilities, complemented by insights from tools like Sprout, which states, 'Sprout’s Premium Analytics helps you quickly create reports focused on the metrics stakeholders need,' position it as an essential resource among apps for influencers striving to thrive in this expanding landscape.

Conclusion
The landscape of influencer marketing is rapidly evolving, and the right tools can make all the difference in achieving engagement and growth. Did you know that the influencer marketing sector is projected to reach $33 billion by 2025? This staggering statistic underscores the urgency for influencers to embrace essential apps that can optimize their content strategies, streamline collaboration with brands, and leverage data-driven insights to enhance performance. These tools empower influencers to produce captivating content while facilitating meaningful connections with their audience, ultimately driving measurable results.
Throughout this article, we've highlighted key platforms such as:
- MediaNug
- Billo.app
- Upfluence
- Influencity
- HypeAuditor
- Later
- Canva
- Linktree
- TikTok Analytics
- Buffer
Each of these tools offers unique features that cater to the diverse needs of influencers. For instance, Canva allows for the creation of stunning visuals, while HypeAuditor provides in-depth audience metrics analysis. Together, these apps play a crucial role in helping influencers navigate the complexities of the digital landscape. The statistics and insights shared emphasize the importance of utilizing these tools to maximize engagement and growth potential.
As we look to the future, it's clear that embracing these essential apps is not just an option - it's a necessity for those looking to thrive in this competitive space. By leveraging the capabilities of these platforms, influencers can refine their strategies and ensure they stay ahead of the curve. The time to elevate content strategies and harness the power of these tools is now; the future of influencer marketing awaits. Are you ready to take the next step?
Frequently Asked Questions
What is MediaNug and what does it offer?
MediaNug specializes in creating high-performing, creator-led content tailored for apps used by influencers, such as TikTok and Instagram. It provides data-driven insights that help content creators optimize their strategies, lowering costs per acquisition (CPA) and enhancing return on ad spend (ROAS).
How effective are creator-led campaigns according to MediaNug?
Creator-led campaigns deliver an average ROI of $5.78 for every dollar spent, which is nearly double that of traditional digital ads.
What is NugVerse and how does it benefit creators?
NugVerse is a platform by MediaNug that includes apps for influencers, allowing content creators to earn fair compensation for their projects while showcasing their unique styles.
What trends are emerging in content creation for 2024?
In 2024, 67% of creators reported increasing their use of video, particularly short-form formats, highlighting the importance of engaging visual storytelling.
What is Billo.app and how does it assist content creators?
Billo.app is a platform that empowers creators to build meaningful relationships with brands and enhances the production of user-generated content (UGC), opening up various video job opportunities for monetization.
What advantages do UGC-based ads provide?
UGC-based ads achieve click-through rates that are four times higher than traditional ads and result in a 50% reduction in cost-per-click, making them a lucrative option for content creators.
How does Upfluence support influencer campaigns?
Upfluence is a marketing platform that streamlines campaign management for creators and brands, helping to identify key influencers, manage relationships, and track performance.
What benefits do influencers gain from using Upfluence?
Influencers can monitor their campaign performance in real-time, allowing for timely adjustments that enhance engagement and reach, ultimately improving ROI and engagement rates.
Why is it essential to use apps for influencers like Upfluence?
With the marketing industry's growth projected to reach $32.55 billion by 2025, using apps like Upfluence is crucial for navigating complex campaigns and maximizing the impact of social media personalities.
How does Upfluence ensure brand safety and adherence in campaigns?
Upfluence provides capabilities to oversee brand safety and adherence, which are increasingly important for effective marketing strategies that utilize influencer partnerships.






